重慶市黔江區人民政府辦公室 關于印發《黔江區特種設備事故應急預案》的通知
黔江府辦發〔2023〕63號
重慶市黔江區人民政府辦公室
關于印發《黔江區特種設備事故應急預案》的通知
各鄉、鎮人民政府,各街道辦事處,區政府各部門,有關單位:
經區政府同意,現將《黔江區特種設備事故應急預案》印發給你們,請認真貫徹執行。
重慶市黔江區人民政府辦公室
2023年12月11日??
(此件公開發布)
黔江區特種設備事故應急預案
一、總則
(一)編制目的
有效預防我區特種設備事故的發生,及時控制和消除突發性危害,科學有序應對特種設備事故,最大限度地減少人員傷亡和財產損失,促進經濟持續健康發展,維護社會穩定。
(二)編制依據
根據《中華人民共和國突發事件應對法》《中華人民共和國安全生產法》《中華人民共和國特種設備安全法》《特種設備安全監察條例》《生產安全事故應急條例》《生產安全事故報告和調查處理條例》《突發事件應急預案管理辦法》《重慶市突發事件應對條例》《重慶市特種設備安全條例》《重慶市突發事件總體應急預案》《重慶市突發事件預警信息發布管理辦法》《重慶市特種設備事故應急預案(2023年修訂版)》及相關法律法規,結合我區實際,制定本預案。
(三)適用范圍
本預案適用于重慶市黔江區行政區域內發生的特種設備事故的應對處置工作。
特種設備事故是指列入特種設備目錄的特種設備因其本體原因及其安全裝置或者附件損壞、失效,或者特種設備相關人員違反特種設備法律法規規章、安全技術規范造成的事故。
鐵路機車、船舶和礦山井下使用的特種設備以及民用機場專用設備安全的應急管理,房屋建筑工地、市政工程工地用起重機械和場(廠)內專用機動車輛的安裝、使用的應急管理,按照《中 華人民共和國特種設備安全法》的規定,由有關部門按本行業事 故應急預案的要求處理。
(四)工作原則
堅持以人為本、生命至上,統一領導、分級負責,資源整合、信息共享,反應及時、科學處置,部門聯動、協同配合的原則。
(五)事故分級
根據《特種設備安全監察條例》等有關規定,按照嚴重性和受影響程度,特種設備事故分為特別重大、重大、較大和一般四級。下述有關數量表述中,“以上”含本數,“以下”不含本數。
1.有下列情形之一的,為特別重大特種設備事故:造成30人以上死亡,或者100人以上重傷(包括急性工業中毒,下同),或者1億元以上直接經濟損失的;600兆瓦以上鍋爐爆炸的;壓力容器、壓力管道有毒介質泄漏,造成15萬人以上轉移的;客運索道、大型游樂設施高空滯留100人以上并且時間在48小時以上的。
2.有下列情形之一的,為重大特種設備事故:造成10人以上30人以下死亡,或者50人以上100人以下重傷,或者5000萬元以上1億元以下直接經濟損失的;600兆瓦以上鍋爐因安全故障中斷運行240小時以上的;壓力容器、壓力管道有毒介質泄漏,造成5萬人以上15萬人以下轉移的;客運索道、大型游樂設施高空滯留100人以上并且時間在24小時以上48小時以下的。
3.有下列情形之一的,為較大特種設備事故:造成3人以上10人以下死亡,或者10人以上50人以下重傷,或者1000萬元以上5000萬元以下直接經濟損失的;鍋爐、壓力容器、壓力管道爆炸的;壓力容器、壓力管道有毒介質泄漏,造成1萬人以上5萬人以下轉移的;起重機械整體傾覆的;客運索道、大型游樂設施高空滯留人員12小時以上的。
4.有下列情形之一的,為一般特種設備事故:造成3人以下死亡,或者10人以下重傷,或者1萬元以上1000萬元以下直接經濟損失的;壓力容器、壓力管道有毒介質泄漏,造成500人以上1萬人以下轉移的;電梯轎廂滯留人員2小時以上的;起重機械主要受力結構件折斷或者起升機構墜落的;客運索道高空滯留人員3.5小時以上12小時以下的;大型游樂設施高空滯留人員1小時以上12小時以下的。
二、組織指揮體系
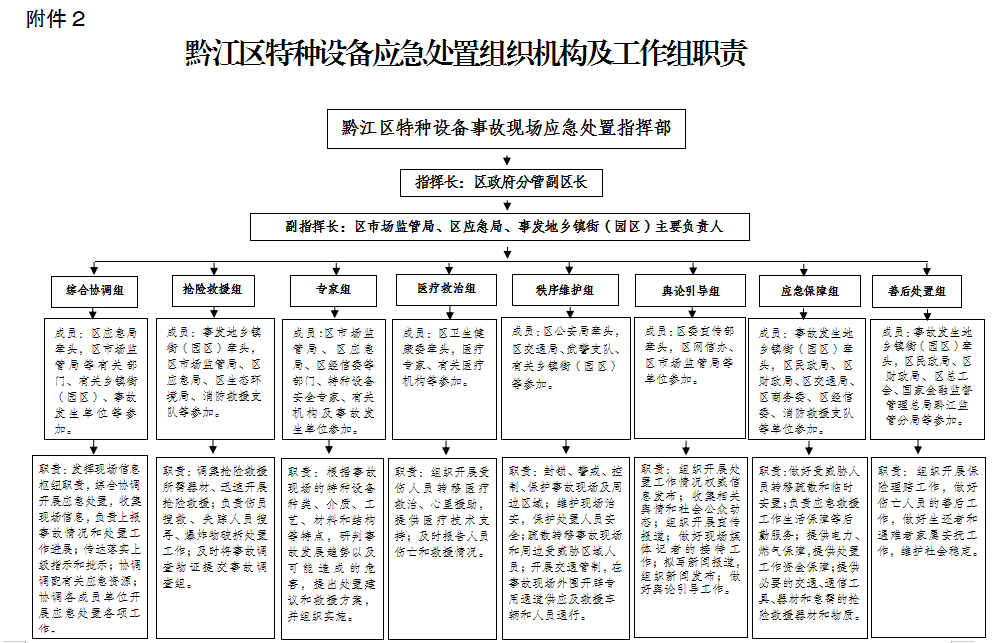
應急指揮機構。發生(或可能發生)較大特種設備事故、發生一般特種設備事故時,成立黔江區特種設備事故現場應急指揮部(以下簡稱區指揮部),由區政府分管副區長擔任指揮長,區市場監管局、區應急局、事故發生地鄉鎮街道(園區)主要負責人任副指揮長,區級有關部門負責人為成員,負責較大或一般特種設備事故應急處置的組織、指揮、協調工作(區指揮部及成員單位職責見附件1);區指揮部下設綜合協調組、搶險救援組、專家組、醫療救治組、秩序維護組、輿論引導組、應急保障組、善后處置組等工作組(工作組職責見附件2)。當發生(或可能發生)特別重大或重大特種設備事故時,按照市指揮部統一指揮處置。
三、監測預警
(一)監測
區市場監管局應當組織特種設備使用單位、生產單位針對可能發生的特種設備事故的特點和危害,進行風險辨識和評估,建立隱患排查治理機制。
(二)預警
1.預警級別。根據預警級別按可能發生的特種設備事故等級分為四級。可能發生特別重大事故為一級、可能發生重大事故為二級、可能發生較大事故為三級、可能發生一般事故為四級,依次用紅色、橙色、黃色、藍色表示,一級為最高級別。
2.預警發布。一級或二級預警信息以市政府或市市場監管部門發布的為準。三級或四級預警由區市場監管局組織有關部門和機構、專業技術人員及專家進行會商研判,預估可能的影響范圍和危害程度,向區政府提出預警級別建議。三級或四級預警信息由區政府或授權區市場監管局發布。
預警信息主要包括事件類別、預警級別、可能影響范圍、警示事項、應當采取的措施和發布機關等內容;可以通過廣播、電視、報刊、互聯網、手機短信、電子顯示屏、宣傳車、農村“大喇叭”或組織人員通知等方式,快速、及時、準確地將預警信息傳播給社會各界和公眾。
3.預警行動。預警信息發布后,可根據情況采取以下措施:
(1)責令有關部門及時收集、報告有關信息,加強對特種設備事故發生、發展情況的監測;
(2)組織有關部門和機構、專業技術人員及專家,對特種設備事故信息進行分析評估,預測發生特種設備事故可能性的大小、影響范圍和強度;
(3)組織專家和救援力量排除故障,解除設備危險狀態;
(4)及時向社會發布最新可能受到特種設備事故危害的警告,加強輿情監測,做好輿論引導工作;
(5)組織應急救援隊伍和相關人員進入待命狀態,調集應急救援所需物資、設備、工具,做好應急救援和處置工作的準備;
(6)轉移、疏散可能受特種設備事故危害的人員并予以妥善安置,轉移重要財產;
(7)關閉或者限制使用可能受特種設備事故危害的場所,控制或者限制可能導致危害擴大的活動;
(8)法律、法規、規章規定的其他必要的防范性、保護性措施。
4.預警調整和解除。根據事態的發展和采取措施的效果,需要調整預警級別的,由區政府或授權區市場監管局及時按規定啟動預警信息發布程序,重新發布預警信息。確定不可能發生特種設備事故或者危險已經解除的,由發布預警信息的單位及時宣布終止預警,并逐步解除已經采取的措施。
(三)預警流程圖

四、應急響應
(一)信息報告
1.報送途徑
特種設備發生事故后,事故現場有關人員應當立即向事故發生單位負責人報告;事故發生單位負責人接到報告后,應當于1 小時內向區市場監管局(電話:79223028)和區應急局(電話:79226284)報告事態發展情況和先期處置情況。
事故發生地鄉鎮街道或有關部門應在獲知特種設備安全事故發生后要立即向上級作出口頭報告、1小時內作出書面報告并根據事故處理的進程或者事故的發展情況作出階段性報告。
區市場監管局接到有關特種設備事故報告后,應當立即組織查證核實。屬于特種設備事故的,應當在接到報告后30分鐘內電話報告、1小時內書面報告區政府和市市場監管局,區政府要在接到報告后30分鐘內電話、1小時內書面向市政府報告,書面報告同時抄送市應急局。
一旦發生特種設備安全事故,區市場監管局在接到報告后,應立即對特種設備安全事故發生情況進行初步核實,報請特種設備事故應急指揮部決定是否啟動預案,并根據紅、橙、黃、藍四級預警級別,迅速組織開展救援處置。藍色以上等級的事故,特種設備事故應急指揮部各相關成員單位領導應在第一時間趕到事故現場,了解核實事故情況,部署救援力量。發生重大或特別重大特種設備事故,要采取一切措施盡快掌握情況,力爭接到報告后30分鐘內電話報告市政府、1小時內書面報告。
2.報告內容
事故電話報告內容:事故發生的時間、地點、單位、特種設備種類、事故概要、報告人姓名及聯系電話。
書面報告內容:
(1)事故發生的時間、地點、單位概況以及特種設備種類;
(2)事故發生簡要經過、現場情況、已經造成或者可能造成的傷亡和涉險人數、初步估計的直接經濟損失;
(3)初判的事故等級和事故原因;
(4)已采取的措施;
(5)報告人姓名、聯系電話。
3.信息續報
對事故信息報告后出現新情況的,以及對情況尚未報告清楚的,應當及時續報。自事故發生之日起 30日內,事故傷亡人數發生變化的,應當在發生變化的 24 小時內及時續報,處置結束后要及時終報。
(二)信息上報流程圖

(三)響應分級
根據特種設備事故嚴重程度和發展態勢,特種設備事故應急響應由高到低分為Ⅰ級、Ⅱ級、Ⅲ級和Ⅳ級。
(四)先期處置
事故發生單位是先期處置的主要責任單位。特種設備事故發生后,應采取有效處置措施,盡力減少人員傷亡和次生、衍生災害發生,收集掌握事故情況并報送;應立即組織緊急疏散周邊人員,對現場進行警戒。
(五)啟動條件
發生(可能發生)特別重大特種設備事故啟動Ⅰ級應急響應,發生(可能發生)重大特種設備事故啟動Ⅱ級應急響應,發生(可能發生)較大特種設備事故啟動Ⅲ級應急響應,發生一般特種設備事故啟動Ⅳ級應急響應。
(六)啟動程序
I級、II級應急響應啟動,按照市指揮部統一指揮處置;Ⅲ級、Ⅳ級應急響應由區市場監管局組織會商后提出啟動應急響應建議,報區政府批準決定啟動Ⅲ級、Ⅳ級應急響應。
(七)響應措施
啟動I級、II級應急響應時,按照市指揮部統一指揮處置;啟動Ⅲ級、Ⅳ級應急響應時,由區政府成立區指揮部,組織力量開展應急處置工作。事態發展到需向國務院以及駐渝部隊請求支援時,由市指揮部協調。
根據工作需要,可視情況采取以下措施:
人員疏散。有組織、有秩序地撤離特種設備事故現場人員,疏散周邊可能受損害、受影響的群眾,并組織其前往安全區域。
專家會商。根據事故現場的特種設備種類、介質、工藝、材料和結構等特點,組織有關部門和機構、專業技術人員及專家等進行會商,研判事故發展趨勢以及可能造成的危害,制定特種設備事故應急救援專業處置方案,并組織實施。
搜尋救援。組織應急救援隊伍開展事故現場搜尋救援。
醫療救治。組織充足的醫療資源和力量,緊急救助受傷人員。根據需要及時、安全地將重癥傷病人員轉運到有條件的醫療機構加強救治。視情增派醫療衛生專家和衛生應急隊伍、調配急需醫藥物資,做好傷病人員心理援助。
交通疏導。設置交通管制區域,對事故發生地及周邊交通秩序進行管控疏導,防止交通阻塞癱瘓。開通“綠色通道”,為應急車輛提供通行保障。
安全防護。掌握事故現場及周邊特種設備、地面設施及危險源情況,判斷危險狀態,及時采取防護措施,必要時調集專業救援隊伍進行處理。做好事故發生地周邊群眾的安全防護。制定事故現場安全防護方案,嚴格限制人員進出。應急救援人員及相關人員佩戴明顯標識,裝備專業防護器具,確保安全。
維護穩定。根據事故影響范圍、程度,劃定警戒區,做好事故現場及周邊區域的保護和警戒,維持治安秩序。嚴厲打擊借機傳播謠言、制造社會恐慌等違法犯罪行為。做好各類矛盾糾紛化解和法律服務工作,防止出現群體性事件,維護社會穩定。
污染處置。對于可能發生次生環境污染的特種設備事故,有 關部門應在第一時間制定環境污染處置方案,采取措施防止、減 輕和消除環境污染危害。
輿論引導。通過政府授權發布、發新聞稿、接受記者采訪、舉行新聞發布會(通氣會)、組織專家解讀等方式,借助電視、廣播、報紙、互聯網等多種途徑,運用微博、微信等新媒體,主動、及時、準確、客觀地向社會持續動態發布事故情況和應對工作信息,回應社會關切,澄清不實信息,正確引導社會輿論。信息發布內容包括事故時間、地點、原因、性質、傷亡情況、應對措施、救援進展、公眾需要配合采取的措施、事故區域交通管制情況和臨時通行措施等。
(八)響應調整和終止
根據形勢變化,應當及時調整應急響應級別。當特種設備事故的危害有加重趨勢時,應及時提高響應級別;當特種設備事故的危害得到有效控制時,應及時降低響應級別。
當事故的危害消除后,應及時宣布應急響應終止。
(九)記錄保存
事故現場指揮部及其有關成員單位應當完整、準確地記錄應急救援的重要事項,妥善保存相關原始資料和證據。
(十)響應流程圖

五、后期處置
(一)善后處置
應急處置結束后,區政府和有關部門及時開展善后處置工作,盡快恢復正常的生產生活秩序。
(二)應急評估
應急響應結束后,區指揮部應當組織開展事故應急評估工作,總結事故應對處置工作的經驗教訓,并及時將事故應急評估報告報送區政府和市市場監管局。
六、應急保障
(一)隊伍保障
區市場監管部門及特種設備生產、經營、使用單位應當根據轄區內特種設備的分布特點,加強專業應急救援隊伍建設,加強專業應急救援隊伍與非專業應急救援隊伍的合作,聯合開展培訓演練,提高合成應急和協同應急的能力。
(二)救援裝備及物資保障
區政府組織區市場監管局等有關部門及有關單位加強專業設備、救援物資和防護器材的儲備,鼓勵支持社會化應急儲備,保障應急裝備、應急物資、生活必需品的生產、存儲、調撥和供給。
(三)通信及交通運輸保障
區經信委負責保障現場應急救援指揮部與各成員單位的通信聯系,組織、協調基礎電信企業確保現場信息通信。區交通局負責組織協調應急運力,保障應急救援運輸交通工具優先通行。
(四)資金保障
市場監管部門應把特種設備事故應急處置工作所必需的資金等列入預算,保障應急處置工作需要。
七、宣傳培訓和演練
各級有關部門應當加強特種設備事故應急預案宣傳培訓并定期組織應急演練。特種設備使用單位要落實主體責任,定期開展應急培訓和應急演練。
八、預案管理與更新
區市場監管局負責本預案的編制和日常管理,定期開展預案評估工作,原則上每5年評估1次。有以下情形之一的,應及時修訂應急預案:有關法律法規、標準、上級預案內容發生變化的;應急指揮機構及其職責發生重大調整的;面臨的風險發生重大變化的;重要應急資源發生重大變化的;預案中的其他重要信息發生變化的;在突發事件實際應對和應急演練中發現問題需要作出重大調整的;應急預案編制單位認為應修訂的其他情況。特種設備使用單位應當制定特種設備事故應急專項預案。
九、附則
(一)術語解釋
特種設備:特種設備是指對人身和財產安全有較大危險性的鍋爐、壓力容器(含氣瓶)、壓力管道、電梯、起重機械、客運索道、大型游樂設施、場(廠)內專用機動車輛,以及法律、行政法規規定適用《中華人民共和國特種設備安全法》的其他特種設備。
(二)預案解釋
本預案由區市場監管局負責解釋。
(三)預案實施
本預案自印發之日起實施。《黔江區特種設備事故應急預案》(黔江府辦發〔2021〕7號)同步廢止。
附件:1.區指揮部及成員單位職責
? ? ???2.黔江區特種設備應急處置組織機構及工作組職責
? ? ? ? 3.黔江區特種設備事故應急救援技術專家通訊錄
附件1
區指揮部及成員單位職責
一、區指揮部職責
區指揮部由區政府分管副區長任指揮長,區市場監管局、區應急局等部門和有關區鄉鎮街(園區)主要負責人任副指揮長。主要職責:組織、協調、指揮應急處置工作;傳達貫徹執行國務院、市政府有關指示、命令和區政府要求;向市政府、區政府報告特種設備事故基本情況和應對情況;組織調度有關隊伍、專家、物資、裝備;決定對事故現場進行封閉和實行交通管制等強制性措施。
二、成員單位職責
區指揮部成員單位主要包括區政府辦公室、區委宣傳部、區委網信辦、區經濟信息委、區公安局、區民政局、區財政局、區生態環境局、區交通局、區商務委、區衛生健康委、區應急局、區市場監管局、區人武部、武警執勤第五支隊、區總工會、國家金融監督管理總局黔江監管分局、區消防救援支隊、事故發生地鄉鎮街道(園區)、事故發生單位(企業)。各成員單位職責如下:
區政府辦公室:發揮運轉樞紐職責,負責統籌協調事故應急處置有關工作,傳達區政府領導指令;向市政府總值班室報告事故相關信息。
區委宣傳部:負責組織發布權威信息,負責媒體記者接待和輿論引導工作。
區委網信辦:負責指導做好網上輿情監測和輿論導控工作,會同有關部門及時澄清網絡謠言。
區經濟信息委:負責應急處置通信保障;協調調度基礎電信企業的應急通信設施設備。指導化工園區及化工企業和供電、燃氣等單位做好應對工作;參與相關的特種設備應急評估工作。
區公安局:負責事故現場警戒、道路交通管制;負責現場治安管理、安全保衛;協助現場及周邊區域人員疏散;打擊違法犯罪活動;維護現場及周邊地區道路交通秩序;負責現場排爆和清理工作,組織現場民爆器材的搜集和保衛并轉移到安全地帶;參與事故應急救援。
區民政局:負責指導、協調做好受影響困難群眾基本生活救助,及時將符合條件的受災群眾納入救助范圍;指導、協調做好罹難人員遺體處置工作。
區財政局:負責保障應急處置工作所需經費。
區生態環境局:負責對事故現場及周邊區域環境進行應急監測,防止事態擴大和控制污染,并對事故現場污染物的清除以及生態破壞的恢復等工作予以指導。
區交通局:負責組織協調應急處置工作所需運力,開通“綠色通道”,為應急處置車輛提供通行保障。
區商務委:負責組織供應應急處置工作所需生活必需品。
區衛生健康委:負責組織醫療衛生單位開展現場緊急醫學救援工作;負責事故現場醫護人員、緊急醫學救援裝備等衛生應急力量的指揮調度;協調落實醫療救治措施,根據需要調派衛生應急專家和隊伍給予技術支持和現場幫助。
區應急局:協助開展應急處置與救援工作;參與特種設備應急評估工作。
區市場監管局(區特種設備安全監管部門):負責組織、協調、督促本系統對涉及事故的單位啟動特種設備事故處置應急預案;提出相關特種設備事故處置方案;提供搶險救援技術支持;參與特種設備應急評估工作。
區人武部:負責協調駐黔部隊參加應急處置工作。
武警執勤第五支隊:按照《軍隊參加搶險救災條例》規定,組織所屬部隊參與應急處置工作。
區總工會:負責指導、協調做好遇難、受傷職工的善后和穩定工作,支持配合善后處理工作;參與特種設備應急評估工作;為受事故影響的職工提供相關權益保護咨詢。
國家金融監督管理總局黔江監管分局:負責督導有關保險公司按照法律規定、合同約定切實做好保險理賠服務工作。
區消防救援支隊:參與事故搶險救援,撲滅事故火災;協助提供控制泄漏方案;實施現場搶險搜救受傷人員;配合生態環境、衛生健康部門開展災后洗消工作。
事故發生地鄉鎮街(園區):牽頭開展搶險救援,及時報告事故有關情況,督促啟動相關應急預案,并將情況及時上報區指揮部;牽頭開展事故的善后處理工作;為事故搶險救援工作提供后勤保障。
事故發生單位(企業):負責啟動本單位(企業)應急預案,組織本單位(企業)應急救援隊伍和專家對事故進行先期應急處置,防止事故進一步擴大;負責配合做好應急評估工作,做好傷亡人員善后工作。
供電、供水、供氣等單位應做好有關應急供應保障工作。

附件3
黔江區特種設備事故應急救援技術專家通訊錄
|
類別 |
姓名 |
工作單位及職務(職稱) |
聯系電話 |
|
機電類專家 |
呂瀟 |
重慶市特種設備檢測研究院.副總工程師 |
13637972543 |
|
張東平 |
重慶市特種設備檢測研究院電梯一中心主任、正高級工程師 |
13808368589 | |
|
袁旌杰 |
重慶市特種設備檢測研究院起重中心主任、高級工程師 |
13983672245 | |
|
程航 |
重慶市特種設備檢測研究院黔江中心主任、高級工程師 |
13896229992 | |
|
張躍 |
重慶市特種設備檢測研究院黔江中心副主任、高級工程師 |
17783736813 | |
|
周曉軍 |
重慶市特種設備檢測研究院黔江中心工程師 |
13896808868 | |
|
陳旭凱 |
重慶市特種設備檢測研究院黔江中心工程師 |
13452240017 | |
|
孫章勇 |
重慶恒榮科技發展有限公司副總經理 |
13996966567 | |
|
陳 進 |
重慶恒榮科技發展有限公司電梯安全管理 |
15095996119 | |
|
吳昌陽 |
重慶恒興電梯工程有限公司總經理 |
13101197936 | |
|
周昌云 |
重慶恒興電梯工程有限公司副總經理 |
13193019941 | |
|
承壓類專家 |
陳 杰 |
重慶市特種設備檢測研究院副院長、高級工程師 |
13908367672 |
|
王友紅 |
重慶市特種設備檢測研究院質量技術部部長、正高級工程師 |
15823834341 | |
|
周 軍 |
重慶市特種設備檢測研究院管道中心主任、高級工程師 |
13883394452 | |
|
張文品 |
重慶市特種設備檢測研究院鍋爐中心副主任、高級工程師 |
15923247689 | |
|
蔡琴 |
重慶市特種設備檢測研究院容器中心主任、高級工程師 |
13658361819 | |
|
程航 |
重慶市特種設備檢測研究院黔江中心主任、高級工程師 |
13896229992 | |
|
王中偉 |
重慶市特種設備檢測研究院黔江中心高級工程師 |
13101375929 | |
|
陶承湛 |
重慶市特種設備檢測研究院黔江中心工程師 |
13709480558 | |
|
薛裕川 |
重慶黔江民生燃氣有限公司總經理 |
13389698777 | |
|
程志強 |
重慶市黔江區九燃能源有限公司總經理 |
15520006777 | |
|
潘果林 |
重慶成信工業設備安裝有限公司總經理 |
13452256453 | |
|
龔明金 |
重慶博望氣體有限責任公司總經理 |
13983566989 | |
|
李正中 |
重慶凌云石油有限公司總經理 |
13908272323 | |
|
楊 平 |
重慶大昌協和工貿有限公司總經理 |
13648295288 |