重慶市黔江區人民政府辦公室 關于印發黔江區大物流中長期發展規劃(2021年—2035年)的通知
黔江府辦發〔2022〕16號
重慶市黔江區人民政府辦公室
關于印發黔江區大物流中長期發展規劃(2021年—2035年)的通知
各鄉、鎮人民政府,各街道辦事處,區政府各部門,有關單位:
《黔江區大物流中長期發展規劃(2021年—2035年)》已經區政府同意,現印發給你們,請認真貫徹執行。
重慶市黔江區人民政府辦公室
2022年3月21日??
(此件公開發布)
前??言
物流業是支撐國民經濟發展的基礎性、戰略性、先導性產業,是經濟高質量發展的重要組成部分,是推動經濟高質量發展不可或缺的重要力量。大力發展物流業,推動黔江建成為國家重要區域性綜合物流樞紐承載城市、成渝雙城經濟圈東南開放門戶、武陵山區城鎮群對外開放高地、渝東南城鎮群通道經濟發展示范區,對黔江實現主動融入“交通強國”、成渝地區雙城經濟圈、“重慶市‘一區兩群’”等戰略規劃中具有重要意義。根據《國家物流樞紐布局和建設規劃》、《交通強國建設綱要》、《西部陸海新通道總體規劃》、《成渝地區雙城經濟圈建設規劃綱要》、《重慶市國民經濟和社會發展第十四個五年規劃和二〇三五年遠景目標綱要》、《重慶市物流業發展中長期規劃(2021—2035年)》、《重慶市推動交通強國建設試點實施方案(2021-2025年)》等文件精神,長遠、全面銜接落實上位規劃,結合黔江區發展實際,制定本規劃。
本規劃期限為:2021年—2035年。
第一篇 規劃背景
第一章 戰略背景
第一節 國際戰略背景
(一)國際貿易新趨勢。全球經濟和貿易進入調整階段,區域合作將更加緊密,國際物流迎來變革新機遇。一是區域經濟一體化。2020年11月15日,《區域全面經濟伙伴關系協定》(RCEP)正式簽署。文件指出通過削減關稅、簡化海關手續等手段,推動貨物貿易高水平開放。二是經濟全球化。2020年12月30日,中歐全面投資協定談判完成,將推動形成更加全面、自由、開放的中歐貿易環境。三是跨境電商快速發展。2020年全球跨境電商交易規模突破萬億美元,中國跨境電商進出口額1.69萬億元,跨境電商的巨大體量將支撐跨境物流管理和技術升級。把握全球貿易新機遇,黔江可以謀劃大力發展跨境物流業。一是要把握國家與東盟地區合作的重大契機,融入西部陸海新通道戰略,積極對接市級層面面向東南亞的物流項目。二是要把握國家中蒙俄經濟走廊戰略,積極融入“渝新歐”國際鐵路物流大通道。
(二)物流科技革命新態勢。全球新一輪技術革命催生新技術新模式,物流業呈現出數字化、智慧化、綠色化的特點。以互聯網、大數據、云計算為代表的新一代信息技術突破性進展,將推動物流業務流程數字化改造,賦能物流各個環節實現降本增效。以自動駕駛技術、無人機等為代表的交通技術發展,將創新運輸物流服務與組織方式,促進城鄉物流配送、新型物流基礎設施體系布局。黔江應緊緊抓住以新能源綠色技術革命機遇,通過科技賦能物流數字化轉型,發展智慧物流放大黔江物流商貿優勢。
(三)新冠肺炎疫情新挑戰。新冠疫情持續蔓延全球,短期內物流業面臨巨大挑戰,未來內貿物流市場潛力釋放將形成巨大發展空間。一是從短期來看,海外疫情失控物流受阻,中國外貿企業遭受多輪沖擊。中國港口無法恢復正常生產工作節奏,進出口通道受阻,將助推陸地貿易發展,為深處內陸的黔江帶來新機遇。二是從長期來看,疫情下全球經濟走向難以預測,國際風險日益增長,物流業市場重心轉向國內。面對疫情帶來的挑戰與機遇,黔江要審時度勢、順勢而為,立足國內大循環,支持適銷對路的出口產品開拓國內市場,找準物流供應鏈薄弱環節,及時補齊短板。
第二節 國內戰略背景
(一)習近平總書記視察重慶的重要講話精神。習近平總書記關于重慶市與物流業的重要論述,為黔江推動物流發展確定了總體思路、堅定了發展信心。習近平總書記視察重慶時提出了“兩點”定位、“兩地”“兩高”目標、發揮“三個作用”的重要指示。習近平總書記在中央財經委員會第八次會議上明確要求,統籌推進現代流通體系建設,加快培育壯大具有國際競爭力的現代物流企業。黔江要進一步提高站位、深化認識、把準大勢,在發展大物流產業過程中,要深入落實習近平總書記的重要講話精神,準確把握發揮“三個作用”的深刻內涵。一是加快構建區域物流樞紐,更好地在渝東南地區帶頭開放、帶動開放,在推動西部大開發形成新格局中展現新作為、實現新突破。二是加快“一帶一路”農產品貿易等重大項目建設,為重慶建成“一帶一路”重要流通節點貢獻積極力量。三是全面融入共建“一帶一路”和長江經濟帶發展,在對外開放中發揮獨特作用。
(二)“十四五”規劃奠定物流發展高起點。國家級、市級相關規劃的重要謀劃與指示,為黔江現代物流業發展提供了根本遵循和更高要求。《中共中央關于制定國民經濟和社會發展第十四個五年規劃和二〇三五年遠景目標的建議》明確提出要加快現代物流業發展,完善綜合運輸大通道、綜合交通樞紐和物流網絡,構建現代物流體系。重慶市“十四五”《規劃綱要》將黔江納入市級物流節點布局,支持把黔江定位為“生產服務型物流樞紐城市”,并將黔江“一樞紐三中心”物流設施重大項目納入市綜合交通運輸“十四五”規劃、市口岸和物流業發展“十四五”規劃。黔江區“十四五”《綜合交通運輸發展規劃》提出打造渝東南物流樞紐,支撐西部陸海新通道節點物流樞紐建設。黔江要積極推動將建設口岸、構建物流配送網絡以及擴大對外開放等物流建設內容,納入全區“十四五”規劃與“十四五”重大建設項目中。
(三)新發展格局重構現代物流體系。國內大循環為主體、國內國際雙循環相互促進的新發展格局加快形成,給現代物流業帶來政策紅利。2021年7月19日,習近平總書記主持召開中央全面深化改革委員會第二十次會議,審議通過《關于加快構建新發展格局的指導意見》,新發展格局為新時期我國物流業高質量發展提供了方向指引。適應新發展格局要求,助力打造“中國峽谷城、武陵會客廳”,推動黔江物流高質量發展。一是加快構建內暢外聯的國際物流通道,積極開通鐵路國際班列,大力發展航空物流樞紐,構建國際寄遞物流供應鏈體系。二是積極參與融入國內大循環,挖掘周邊及國內消費市場,發展“電商物流”、“農村物流”和“冷鏈物流”等特色物流,強化區域產業鏈分工合作。
(四)交通強國戰略確立物流發展新路徑。建設交通強國戰略確定了國家交通物流發展的總體思路與實施路徑,賦能黔江物流業態創新發展。2019年9月19日,中共中央、國務院印發《交通強國建設綱要》,提出構建“全球123快貨物流圈”的發展目標。2021年2月,重慶市出臺《重慶市推動交通強國建設試點實施方案(2021—2025年)》文件。2021年10月,重慶市召開交通強市建設工作推進會,市委書記陳敏爾在會上明確提出重慶市要推進建設交通強市。陳敏爾書記強調,要加快構建內陸國際物流樞紐支撐,促進人流、物流、資金流、信息流等各類資源要素加速向重慶集聚,發展“交通+”產業。黔江要主動融入交通強國戰略,加速交通物流建設與發展,構建“運轉高效、銜接順暢”的現代綜合流通體系。一是優化交通物流基礎設施布局,建成渝東南鐵路物流中心、渝東南航空物流中心、渝東南公路物流中心。二是打造國際物流大通道,南向共建西部陸海新通道,北向暢通渝滿俄國際運輸通道。三是發揮“公鐵空”優勢,發展“公鐵聯運”、“空公聯運”、“空鐵聯運”等運輸模式。
(五)成渝地區雙城經濟圈建設釋放物流發展動能。成渝雙城地區經濟圈建設上升為國家戰略,是黔江物流邁向高質量發展的強力引擎,是建成引領渝東南對外開放門戶的重要抓手,有利于進一步推動黔江打造物流競爭新優勢。2020年10月16日,中共中央政治局召開會議,審議《成渝地區雙城經濟圈建設規劃綱要》。《推動成渝地區雙城經濟圈建設加強交通基礎設施建設行動方案(2020—2022年)》提到,要大力推動成渝地區雙城經濟圈交通基礎設施建設,加快構建互聯互通、快捷高效的現代綜合交通運輸體系。高質量推進雙城經濟圈建設,為兩地物流的協同發展提供了多重機遇。黔江要主動融入成渝區域經濟發展,構建順應區域經濟發展的物流體系。助力四網融合、互聯互通的軌道網絡構建,積極推進黔江至吉首高鐵聯絡線、渝湘高鐵中心城區至黔江段項目。加快推進黔江武陵山機場改擴建工程,加強與江北機場、雙流機場及天府機場的合作聯系,支撐打造成渝地區世界級機場群。
第三節 物流政策梳理
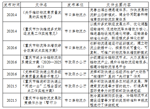
(一)國家層面政策梳理。“十三五”以來,國家臺了一系列政策和行業指導性文件。政策文件圍繞建立現代物流體系、打造專業化物流網絡、規范物流市場競爭、推進物流信息化建設等方面入手,指導物流行業高質量發展。把握國家物流發展大方向,推動黔江物流業實現高質量發展。一是完善物流基礎設施建設,構建功能完備、立體互聯的交通基礎設施,加強區內公路、鐵路、航空物流中心建設。二是構建專業化物流運輸網絡,大力構建供應鏈物流、冷鏈物流、商貿物流等專業化物流體系。三是完善城鄉物運輸網絡,構建“一點多能、一網多用、深度融合”的物流服務體系,提高農村物流服務覆蓋率。四是深化大數據、區塊鏈等信息技術在物流行業中的應用,推動區內物流業信息化、智能化、標準化、集約化發展,促進物流業降本增效。五是積極爭取國家有關國際物流發展的支持政策,推進黔江航空、鐵路口岸建設申報工作,推動物流國際化發展。
專欄 1 國家層面重要物流政策梳理

(二)市級層面政策梳理。市委、市政府圍繞物流通道體系、冷鏈物流、多式聯運、智慧物流、郵政快遞等,出臺了一攬子政策,以推動重慶市物流業向智慧化、標準化、綠色化方向發展,打造國家物流業高質量發展示范高地。貫徹落實上級政策要求,推動區域物流樞紐建設。一是完善物流通道體系建設,積極推進黔江各類口岸的申報建設工作,完善公路、鐵路、航空運輸網絡建設。二是建立區域集裝箱服務中心,完善多式聯運標準體系建設,大力發展空公、空鐵、公鐵聯運。三是加大冷鏈物流企業引進力度,完善冷鏈物流中心、產地預冷設施等基礎設施建設,構建城鄉冷鏈物流體系。四是用好市級支持黔江建設區域型或特色型郵政快遞物流園區的政策,完善城鄉三級物流配送網絡。五是打造智慧物流平臺,整合物流數據資源,發展智能調度,實現以數字化手段推動物流行業降本增效。
專欄 2 市級層面重要物流政策梳理

第二章 發展現狀
第一節 物流規模持續增長
“公、鐵、空”多種運輸方式的貨運加快增長,快遞規模總量穩步提升。一是貨物運輸量增幅較快。“十三五”期間,累計完成貨運量2126萬噸,貨運總周轉量2億噸/公里,同比“十二五”期間增長29%。全區旅客運營里程達到1500萬公里。“十三五”期末,全區公路貨運量343萬噸;鐵路貨物發送量43.5萬噸,增長1259.4%,鐵路貨物到達量42.5萬噸,增長26.9%;航空貨運量354.3噸,同比增長65.4%。二是快遞規模總量穩步提升。2020年,黔江區郵政快遞業務收入累計完成1.81億元。其中,快遞服務企業業務量累計完成250.73萬件,同比增長6.59%,投遞量1491.8萬件,同比去年增長34.67%。快遞業務收入累計完成4339.94萬元,同比增長2.26%。
第二節 物流企業加速成長
物流快遞產業支撐實力、經濟能力有所增強。物流企業數量不斷增加,截至2020年底,黔江區登記在冊的物流企業228家。全區現有郵政企業1家,下設郵政普遍服務營業場所32個。取得快遞經營許可證的法人企業7家,分支機構8家,備案快遞服務末端網點108個,區內快遞涵蓋了各類主要快遞品牌。全區物流企業擁有貨運車輛2233 輛,其中82 家企業擁有2輛及以上的貨運車輛。物流行業規模化、集約化程度不高,集裝箱運輸車型不多,缺乏龍頭企業。
第三節 物流運輸結構特征
公路運輸主要以短途運輸為主,貨物種類較為豐富。公路貨運運輸以承擔黔江區內和周邊地區的貨運運輸為主,干線運輸較少。公路貨物運輸種類主要包含水泥及制品、輕紡服裝、摩托車零配件、絲綢、糧油、茶葉、防護門等產品。其中,水泥制品主要運向咸豐、彭水等周邊鄉鎮市場,輕紡服裝主要運往重慶轉運。
鐵路運輸占比較高,貨物種類以大宗貨物為主。鐵路運輸在區內工業園區大宗貨物運量中,相比其他交通運輸方式占比高達80%,是工業園區企業主要的貨物運輸方式。貨物種類以煤炭、高嶺土、鐵礦石、鋼材等大宗貨物為主。
航空貨運市場腹地范圍較小,貨物種類以生鮮農產品為主。當前黔江機場主要為酉陽、秀山、石柱、彭水、咸豐、松桃、沿河等周邊地區提供航空貨運服務。航空貨物種類以鮮魚、食用菌、鮮花、牛羊肉等生鮮農產品為主。
第三章 基礎條件
第一節 社會經濟基礎良好
社會經濟高質量發展勢頭向好。綜合經濟實力穩步提升,“十三五”末,全區地區生產總值達到245.2億元,年均增長8.4%。一般公共預算收入達到26.1億元、年均增長4.2%。市場主體突破5萬戶,科技創新指數達到34.4%,萬人發明專利量2.12件。金融機構達到56家,重慶OTC掛牌企業40家,銀行存貸款余額637.6億元,保費收入54.6億元,均處于渝東南首位。對外經濟穩步發展,全年貨物進出口總額1.2億元,比上年增長110.1%。消費水平日趨提升,全區常住居民人均可支配收入26224元,增長7.9%。全區常住居民人均消費支出17242元,比上年增加1090元,增長6.8%。
第二節 產業發展規模擴大
——黔江區“3+X”特色種養體系鞏固完善。“煙、豬、桑”三大傳統優勢產業鞏固發展,成為上海煙草集團、湖南中煙、河南中煙的優質煙葉定點生產基地,連續12年獲“全國生豬調出大縣”獎勵,產繭量連續10年居全市第一。特色效益農業蓬勃發展,建成立體農業基地15.3萬畝、水果基地10.5萬畝、水產養殖基地2.6萬畝,中藥材基地3.8萬畝,新發展羊肚菌2000畝。
——“1+6”支柱產業體系初步形成。集群發展卷煙及配套、農副食品加工、新材料、生物醫藥、輕紡服裝、節能環保六大支柱產業,已建成桐鄉絲綢工業園、渝東南電商產業微企孵化園和農產品精深加工園區。骨干企業運行平穩,規上工業增加值增長3.7%,黔江卷煙廠實現產值62億元,玻纖短切原絲氈、雙河絲綢二期技改等項目建成投產,新培育規模以上工業企業10家。新引進培育高新技術企業17家、科技型企業90家。
——現代服務業轉型升級加快。濯水景區創成國家5A級旅游景區,官村景區成功創建國家4A級旅游景區,年接待游客2600萬人次,旅游收入144億元。
——商貿業穩步增長。新培育限上企業26家、限上個體入庫52家。入選2020年全國首批電子商務進農村綜合示范縣。經濟的快速增長和物流需求規模的不斷擴大,為黔江區現代物流業的發展奠定了堅實的基礎。
第三節 基礎設施日趨完善
“十三五”期間,黔江區依托公路、鐵路、航空互為補充的綜合立體交通網絡,基本形成了與交通線網有效銜接的物流網絡。一是“一環四射”高速公路網絡雛形初現。石黔高速公路黔江段建成通車,黔江區過境高速公路加快建設,鄉鎮街道高速公路覆蓋率提升至43%。二是“五縱六橫多聯線”干線公路加快建設。G319全線、官河至麻田、青杠至金溪、阿蓬江至神龜峽等230公里國省干線公路改建完成。全區普通公路總里程7350公里,路網密度306公里/百平方公里、133公里/萬人,高于全市平均水平(211公里/百平方公里、55公里/萬人)。三是區域性鐵路樞紐逐步形成。黔張常鐵路、渝懷鐵路二線相繼建成通車,渝湘高鐵重慶至黔江段開工建設。四是區域性綜合性支線機場建設持續推進。穩步實施武陵山機場改擴建工程,已與7家航空公司開展合作,通航城市點12個,初步搭建起“米”字形航線網絡骨架。五是物流基礎設施布局逐步完善。擁有140個村級物流站,450萬噸貨運站場和80萬噸鐵路散堆貨場加快建設。六是項目儲備力度加大。成功爭取將廣墊忠黔鐵路、恩黔遵昭鐵路、黔利高速、黔務高速等一批事關長遠發展的重大項目列入國市規劃,進一步培植后發優勢。
第四節 工業園區產業集聚
產業園區集聚效應逐步顯現,專業物流基地建設步伐加快。正陽工業園區初步形成了“一物流基地、四大產業板塊”的功能結構,即正陽物流基地、材料產業、環保產業、食品產業、紡織產業。其中,園區入駐企業120余家,“十三五”期間累計實現工業產值538.7億元。渝東南最大冷鏈物流園建成運營,武陵山現代糧食物流中心、渝東南成品油儲備中心、吉之匯國際農貿物流城建成投用,10萬噸糧油倉儲、5萬噸石油倉儲建成投用,物流倉儲設施面積達到15萬平方米。電商物流配送中心智能網倉、1萬噸庫冷鏈物流倉、農產品分揀線建成并啟動運營,包裹日進出量達1萬余件。
第四章 存在問題
第一節 基礎設施建設仍需持續謀劃
快遞物流分撥中心、物流倉儲設施等物流基礎設施建設不足,物流通道作用發揮不明顯。黔江區現僅有1個80噸級的鐵路臨時貨運場站,航空口岸、公路物流港等物流中心及基地尚處于規劃階段。城區周邊倉庫、貨場供給不足,臨時性物流場地的設備設施配套不全,生產效能難以得到穩定保障。全區交通運輸基礎設施的規模偏小,能夠有效連接不同運輸方式的大型綜合貨運樞紐、服務于區域及城市的物流基地等物流設施缺乏,直接影響物流集散和運輸效率的提高。
第二節 物流統籌協調體制需要完善
全區物流業發展缺乏統一組織領導、統一政策規劃以及統一監管機制。一是缺乏專門的職能部門統一管理、統籌物流發展。單個系統的物流業管理權限被劃歸若干部門,物流發展需求無法得到有效保障。除正陽工業園區外,其他物流集聚區多為自發形成,缺少統一規劃及管理,集聚效應不強,缺乏行業抱團發展優勢。二是物流基礎設施建設缺乏統一規劃。交通運輸基礎設施的規劃、建設及運輸裝備、運輸組織的管理涉及多個部門,跨區域、跨部門的政策協調性、統一性較差,管理協調難度較大,存在政策落實不到位的情況。
第三節 產業支撐物流發展能力較弱
物流園區尚未形成企業集聚效益,一定程度上制約了現代物流功能的有效發揮。黔江貨運仍以公路為主,高速公路貨運重點輻射周邊毗鄰區域,鐵路貨運量偏少。卷煙及配套、新材料等產業主要依托鐵路運輸玻纖、煤炭、高嶺土、鐵礦石等大宗貨物,產品數量較少且類型單一。農副食品加工以及輕紡服裝等產業主要依托公路運輸水泥制品、輕紡服裝、絲綢產品、茶葉等貨物。黔江對外貨運方向以重慶主城區、秀山、湖南懷化等地區為主。區內貨源不足短板待補,對外貨運輻射范圍較窄,需要在渝東南地區形成區域性物流集散中心,吸引周邊貨物來黔集散分撥,推動產業與物流協同發展。
第四節 企業規模小且發展方式粗放
物流企業規模偏小、功能單一、各自為政。全區物流業規模總體較小,組織化、規模化程度不高,整體呈現“小而散”、“小而弱”的特征。缺乏具備產業帶動和支撐能力的龍頭物流企業,多數物流企業市場競爭性不強,物流服務功能單一,對市場和資源的掌控能力不足。快遞類主要為加盟制的小規模企業,傳統物流企業比重較大,企業專業化、規模化、品牌化物流服務水平低。物流公司自有車輛擁有比例較低,戶均營運車輛僅2.1輛,部分企業通過租借社會車輛運輸。
第五章 發展形勢
第一節 發展機遇
(一)國家重大戰略推動融入區域物流體系。國家戰略疊加為推進現代物流業發展提供了良好的機遇。隨著渝東南區域中心城市定位納入黨中央、國務院《成渝地區雙城經濟圈建設規劃綱要》和全市“一區兩群”協調發展新部署,黔江在新發展階段的戰略地位更加凸顯。“一帶一路”倡議是打造中國全方位對外開放新格局的重要戰略,黔江可爭取成為支撐重慶建成“一帶一路”重要流通節點的積極力量。依托“一帶一路”、成渝雙層經濟圈的不斷建設,黔江與湖北恩施、成都、渝東北等地的聯系將更加緊密。黔江的商品要素流動將更加順暢,區域物流需求規模將顯著擴大。
(二)新發展格局加快暢通物流大通道成型。“雙循環”新發展格局將推動建立更加順暢的物流與供應鏈體系,為物流業提供新的發展機遇和廣闊的市場空間。新發展格局下物流業戰略地位得到進一步提升,對于物流基礎設施建設和物流通道建設,國家將重點給予巨大的投入與支持。新發展格局將促進黔江開放平臺能級提升,加快鐵路口岸、航空口岸、保稅物流中心等項目的申請與規劃落地。立足國內大循環,有利于“兩新一重”基礎設施建設加速,推動綜合交通體系和區域物流樞紐節點建設。發展國內國際雙循環,有利于推動外向型產業培育壯大,為跨境物流提供產業支撐。
(三)現代綜合交通體系奠定物流發展基礎。黔江區基礎交通的逐步完善,將進一步降低物流成本。“十三五”末,全區鐵路營運里程達148公里,黔張常鐵路、渝懷鐵路二線相繼建成通車,渝湘高鐵重慶至黔江段開工建設。“T”字形鐵路網建成,南向、北向、西向通道形成。公路總里程7350公里,路網密度達306公里/百平方公里,“一環四射”高速公路基本成型。航線開通上海、北京、海口等15條,武陵山機場改擴建工程有序推進,基本形成了集“鐵公空”為一體的武陵山綜合交通樞紐。
(四)社會經濟發展和消費結構的迫切需求。隨著渝東南地區社會經濟發展、居民消費結構和消費方式持續升級優化,物流快速化、高端化和個性化需求日漸凸顯。生鮮產品消費、進口產品消費和高端高值物品消費將增加,加大了對冷鏈物流、跨境進口物流的需求。渝東南地區農村網購具有充分提升空間,2017年到2020年間,農村地區快遞業務投遞量占全區快遞投遞量的比重逐年增加,占比分別為4.68%、5.77%、7.93%、11.16%。依托“中國峽谷城·武陵會客廳”的城市定位,黔江區及周邊地區教育、醫療、養老、旅游等為代表的生活性服務業將迎來快速發展時期。要求把握逆向物流、醫藥配送、旅游購物寄遞等新型物流需求,加快物流發展服務于生活性服務業。
第二節 面臨挑戰
(一)區域競爭日益激烈。秀山等周邊地區的物流快速發展,加大了黔江物流發展壓力。一是電商物流市場的區域競爭日益激烈,黔江相較于秀山在武陵山區的影響力、輻射力、帶動力相對較弱,物流成本偏高。秀山的快遞業務量穩居第一,占據5區縣總業務量的三成以上。石柱與黔江快遞業務量規模相近。酉陽在2020年實現快遞業務量快速增長緊追黔江體量。二是各區縣積極推動物流產業發展,呈現后發追趕態勢。秀山已建成“國家電子商務示范基地”、物流集散的區域中心。酉陽積極發展“全民電商”,建立電商物流服務中心。石柱重點發展特色農產品冷鏈物流電商產業。三是黔江鐵路物流利用不夠。黔江相較于秀山鐵路物流通道建設不足、利用不夠,渝懷二線建設中鐵路貨運量較低。秀山建有年吞吐容量300萬噸的渝懷鐵路貨運場,承接了大量秀山及周邊地區糧食、燃煤、建筑材料、工業產品等大宗貨物發送。2019年,秀山鐵路發送量為8.36萬噸,黔江鐵路發送量為2.20萬噸。

圖 1 區縣快遞業務量增長情況
(二)物流行業增速或放緩。物流行業市場規模不斷擴大但增速放緩,要求推動物流新業態,促進物流提質增效。2020年社會物流總費用比上年增長3.5%,增速比上年回落3.8個百分點,社會物流總費用與GDP的比率為14.7%。受宏觀經濟下滑、消費需求增速回落、產業結構優化以及國際經濟環境不確定的影響,物流市場規模增速或將持續收窄,物流成本降速處于低位平臺期。物流市場結構將持續優化,大運量、低附加值的物流需求進一步降低,小批量、高附加值貨物的比重將大幅增長。
(三)新形勢提出更高要求。國際局勢不穩定,國內處于經濟轉型升級關鍵期,黔江物流要素成本增加、資源約束加大,新常態下物流業提質增效形勢緊迫。一是“十四五”時期國際環境日趨復雜。國內各地經濟、科技、人才等競爭日益激烈,對物流高質量發展帶來嚴峻挑戰。二是物流發展資源環境約束加大。“一區兩群”戰略提出渝東南地區要突出保護生態的首要任務,嚴格限制破壞生態、污染環境、超過資源環境承載力的發展。三是區域物流需求產生新變化。黔江區在打造渝東南區域中心城市、建設生產服務型樞紐城市的過程中,物流需求的類型、強度、效率將隨之發生重大變化和調整。
(四)行業內部競爭加劇。行業加劇分化,同質化競爭嚴重,物流市場份額搶奪激烈。一是市場“頭部效應”增強。受行業壁壘限制,個體經營戶及部分物流企業生產經營困難,獲取貨物或包裹能力不足。行業加劇分化貨物“虹吸現象”顯現,頭尾部的企業營業收入差距明顯,尾部企業競爭較為激烈,易造成低價惡性競爭。二是同質化競爭嚴重。同種運輸類型間,當前以倉儲、零擔、快運業務為主,物流企業在業務、運輸路線、目標群體等方面存在嚴重重疊。異種運輸類型間,公路、鐵路、航空運輸存在同質競爭,300公里以上的省際公路運輸會受到鐵路運輸影響,1000公里以下的航空運輸將明顯受到公路、鐵路運輸影響。
第六章 大數據分析及案例借鑒
第一節 貨運空間大數據分析
黔江核心市場腹地包括重慶市渝東南地區以及周邊省市部分地區,共計20個地級市。在三小時核心圈內黔江區在物流時間與運輸成本上均具有極大優勢,具有物流發展的核心競爭力。在五小時都市圈內黔江具備較強的競爭力,在物流運輸市場中處于區域中心的優勢地位。在八小時聯動圈內黔江的競爭力一般,與周邊其他城市的物流樞紐競爭關系較為激烈。
第二節 企業物流貢獻大數據分析
一是黔江武陵山機場腹地較為小。航空物流核心腹地為黔江及周邊區縣,湖南省、湖北省地級市貨物在物流貢獻中具備重要支撐作用,與周邊機場存在較強競爭關系且在競爭態勢中處于劣勢地位。二是航空運輸類貨物品類豐富。共9個制造業下屬大類行業對應的22種產品具備航空物流潛力。其中,專用設備制造業、通用設備制造業、計算機、通信和其他電子設備制造業等行業貨品產值相對較高。三是航空貨運要聚焦關鍵行業。計算機、通信和其他電子設備制造業和電氣機械、醫藥制造業的航空物流發展潛力最大,通用設備制造業、家具制造業的發展潛力次之。
第三節 黔江區物流發展參考
黔江區鐵路物流發展參考懷化案例,航空物流發展可參考榆林案例。懷化鐵路物流發展的成功離不開上級政策的支持,積極建設以鐵路為核心的“鐵公聯運”、“鐵海聯運”、“鐵空聯運”,成功入選全國第三批多式聯運示范項目。榆林市政府對航空基礎設施建設的支持,是榆林航空物流高質量發展的重要保障。借助西安咸陽機場物流轉運樞紐的地位,榆林機場積極完善航線網絡建設,開設臨時航空口岸,大力挖掘陜甘寧蒙晉地區的客貨源。
第二篇 總體要求
第七章 指導思想
以習近平新時代中國特色社會主義思想為指導,全面貫徹黨的十九大和十九屆二中、三中、四中、五中全會精神,深入貫徹習近平總書記對重慶提出的營造良好政治生態,堅持“兩點”定位、“兩地”“兩高”目標,發揮“三個作用”和推動成渝地區雙城經濟圈建設等重要指示要求。以培育“大物流”產業體系為著力點,通過完善物流通道體系、培育現代物流業態、打造對外開放門戶、引領區域物流創新、構建智慧物流體系,推動黔江物流高質量發展。力爭把黔江區打造為國家重要區域性綜合物流樞紐城市、成渝雙城經濟圈東南開放門戶、武陵山區城鎮群對外開放高地、渝東南城鎮群通道經濟發展示范區,實現主動融入“交通強國”、成渝地區雙城經濟圈、“重慶市‘一區兩群’”等國家級、市級戰略規劃。
第八章 基本原則
——統籌兼顧,協調發展。深入貫徹落實國家級、市級物流業發展規劃,按照“全區一盤棋,物流一張網”的思路,統籌規劃區內物流園區布局、物流基礎設施建設、物流產業體系構建等,實現戰略性布局、全局性謀劃、整體性推進。
——產業融合,聯動發展。充分發揮物流業的基礎性、先導性作用,順應產業融合趨勢,圍繞主導產業形成特色突出、優勢明顯、支撐有力、運轉高效的物流配套服務體系,實現物流業與區內優勢產業、重點產業的聯動發展。
——技術引領,創新發展。充分利用互聯網、物聯網、大數據、云計算、人工智能、區塊鏈等新一代信息技術,打造集供需匹配、智慧運輸、智慧倉儲、慧決策、信息共享等功能于一體的智慧物流體系,促進物流降本增效,形成新動能。
——開放合作,一體發展。加快“海關+口岸+通道+保稅區”綜合開放平臺建設,加強與周邊區域的聯動合作發展,提高物流業對外開放水平,力爭“以開放謀發展,以合作尋突破”。
第九章 發展定位
黔江物流規劃的發展定位是:國家重要區域性綜合物流樞紐城市、成渝雙城經濟圈東南開放門戶、武陵山區城鎮群對外開放高地、武陵山區城鎮群物流服務高地、渝東南城鎮群通道經濟發展示范區。
——國家重要區域性綜合物流樞紐承載城市。立足全國發展戰略,響應國家發展改革委、交通運輸部發布的《國家物流樞紐布局和建設規劃》,舉全區之力推動區域交通運輸一體化發展,構建“空鐵公”多式聯運體系。力爭將黔江打造成為立足渝東南,服務武陵山區,輻射全國的區域性現代綜合物流承載樞紐城市,融入國家物流發展戰略。“立足渝東南”是要在渝東南區域發展中主動擔當作為,充分發揮黔江渝東南區域中心城市效應。“服務武陵山區”是要發揮黔江處于武陵山區腹地的優勢,對武陵山區域的物流資源形成較強的吸附力和整合力。“輻射全國”是要加強與國內主要物流節點城市的聯系,構建通達全國的物流運輸體系,支撐黔江高起點服務融入“國內大循環”。
——成渝雙城經濟圈東南開放門戶。優化面向成渝地區的物流運輸網絡,加強與江北機場、雙流機場、天府機場等成渝地區大型物流樞紐節點的合作,構建互聯互通、快捷高效的物流大通道,融入成渝雙城地區經濟圈建設。發揮黔江作為成渝地區通往華中和東部沿海地區的“橋頭堡”的區位優勢,在成渝地區雙城經濟圈建設中主動擔當作為,力爭建成為成渝雙城經濟圈的東南開放門戶。
——武陵山區城鎮群對外開放高地。依托黔江設立海關的基礎,積極申報打造航空口岸、鐵路口岸,全力推進建設B型保稅物流中心、國際郵件監管中心等對外開放平臺。依托完善的對外開放平臺體系,打造開放層次更高、營商環境更優、輻射作用更強的開放新高地,力爭實現在武陵山區城鎮群中帶頭開放、帶動開放,深化融入“國內國際雙循環”。
——武陵山區城鎮群物流服務高地。深化大數據、區塊鏈、物聯網等信息技術在物流行業的應用,提高物流資源利用率和生產力水平,解決物流行業存在的物流資源配置效率低、物流成本高等發展難題,推動區域物流數字化轉型升級。力爭到“十四五”末期,基本建立起多方參與、數據驅動的智慧物流體系,形成基于物聯網等信息技術的物流運作新模式,打造武陵山區城鎮群物流服務高地。
——渝東南城鎮群通道經濟發展示范區。全面融入重慶市國際陸海貿易新通道、長江經濟帶等對外開放通道,構建“互聯互通、功能完善、便捷高效”的綜合交通網絡,打造內聯外暢的大通道體系。依托物流大通道體系,構建物流大平臺,全面優化黔江經濟產業發展生態,促進人流、物流、信息流、資金流等通道經濟發展要素集聚,培育壯大通道經濟,形成通道經濟發展示范基地。
第十章 發展目標
預計到2025年,黔江的貨運總量為823萬噸。到2030年,貨運總量為1181萬噸。到2035年,貨運總量為1555萬噸。
專欄 3 黔江貨運量預測(噸)

預計到2035年,黔江區的不變價交通運輸、倉儲和郵政業產值為22.27億元,交通運輸、倉儲和郵政業產值增量為1.33億元。交通運輸、倉儲和郵政業對經濟增長的貢獻率由2020年的1.85%提升至4.47%。
第十一章 發展路徑
響應“一帶一路”、“雙循環”等國家戰略,圍繞擴大對外開放格局、提升區域服務能級兩大主題,以完善物流通道體系、培育現代物流業態、打造對外開放門戶、引領區域物流創新、構建智慧物流體系為路徑,培育“大物流”格局。
完善物流通道體系。依托黔江“公鐵空”綜合交通運輸資源,構建“公鐵空”三種運輸方式協同配合的立體物流通道體系,形成物流“大通道”。一是打造渝東南鐵路物流中心,構建黔江普速鐵路網,規劃建設鐵路貨運專用線,完善鐵路運輸通道體系。二是打造渝東南公路物流中心,優化構建公路運輸通道,鋪設公路運輸干線,充分激發黔江位于渝鄂湘黔四省市接合部、地處渝東南地區交通樞紐的區位優勢。三是打造渝東南航空物流中心,加速聚集航空物流資源要素,優化航空口岸發展環境,全面暢通空中運輸通道。四是建立區域集裝箱服務中心,提供綜合物流服務功能,助力多式聯運發展,提升黔江綜合運輸服務質效。
培育現代物流業態。結合現代物流多元化、集約化、國際化、專業化、智慧化的發展趨勢,培育三大現代物流業態,打造物流產業發展新高地。一是引進大型快遞、物流企業進駐,培育做大本土物流企業,引進物流增值服務企業,培育引進第四方物流平臺,豐富物流經營主體,培育多元化物流。二是整合黔江卷煙及配套、農副食品加工、新材料、生物醫藥、輕紡服裝、節能環保六大支柱產業資源,發展供應鏈物流。三是完善冷鏈物流基礎設施建設,提高冷鏈物流服務品質,優化冷鏈物流運輸網絡,升級發展冷鏈物流。
打造對外開放門戶。完善對外開放平臺建設,提升對外開放服務水平,打造渝東南開發開放最具活力的先導區。一是開辟國際航線培植基礎,推動航空口岸臨時開放,全面提升口岸服務效能,全力推進航空口岸建設。二是完善口岸基礎設施建設,持續拓展口岸物流功能,遠期探索申建指定口岸,積極謀劃鐵路口岸建設。三是建立B型保稅物流中心,提供保稅倉儲、口岸通關、國際采購、國際配送、國際貿易等服務,服務出口加工企業、進出口貿易型企業發展。
引領區域物流創新。以打造物流分撥中心、特色專業市場集群為目標,加快物流網絡、配送體系、冷鏈物流、各類專業市場的發展,引領區域物流創新發展。一是建立渝東南要素交易市場,構建大流通市場格局。二是加強與物流快遞企業合作,打造渝東南快遞分撥中心,構建航空物流集散分撥中心,增強黔江物流網絡的服務能級。三是以郵政快遞為依托,打造智能化郵件處理中心,完善城鄉物流配送服務體系,提高城鄉物流服務覆蓋率和服務品質。四是依托吉之匯農貿物流城、三磊渝東南冷鏈物流中心,推動農貿物流提檔升級,打造現代農貿物流發展新高地。五是打造區域性工業品批發市場,帶動周邊工業產品在黔江集散分撥,力爭建成為渝東南地區工業品的集散地和中轉站。六是創建物流產城融合基地,以快捷暢通物流引來人流、資金流,旺盛商流,形成物流產城融合發展先行區。
構建智慧物流體系。打造“八位一體”的智慧物流體系,面向政府、企業、貨主等多方主體,提供“一站式”物流服務,落實對物流運輸、倉儲、管理等各個環節的智慧化升級。一是打造物流數據基座,構建服務全局應用平臺,發展智能調度,盤活物流數據資源,優化物流資源配置途徑。二是推廣智慧倉儲,發展多式聯運、打造智慧園區,增強區域物流發展能級。三是發展智慧決策,開展信息公開,培育增值服務,提升物流管理服務水平。四是打造電子口岸通關平臺,培育智慧國際物流,提高國際運輸服務質效。五是通過商業化運作訂單撮合服務,培育物流后市場,發展汽車金融業務,推動智慧物流創新可持續發展。

圖 2 重點任務體系
第三篇 空間布局
結合黔江產業發展需求及交通樞紐場站布局現狀,規劃打造“一軸兩帶、兩中心三節點”的物流發展格局。“一軸”即串聯武陵山機場、正陽工業國、馮家魚灘產業園,貫穿南北的物流發展主軸。“兩帶”即串聯老城區與武陵山機場、串聯青杠工業園與正陽工業,貫穿東西的兩條物流發展帶。“兩中心”即以武陵山機場為核心的舟白航空物流中心,以正陽鐵路場站為核心正陽公鐵物流中心,提供綜合性物流服務。“三節點”即以服務老城區生活物流需求構建的老城區商貿物流節點、以服務青杠工業園產業發展需求構建的青杠工業物流節點、以服務馮家魚灘產業園產業發展需求構建的馮家產業物流節點。對正陽、青杠、馮家等園區內相對集中成片的建設用地進行預留,做好配套物流通道的規劃預留。
結合大型交通樞紐布局,規劃建設舟白航空物流中心、正陽公鐵物流中心。舟白航空物流中心選址在武陵山機場附近,以航空物流為主要業務,力爭建成為渝東南航旅物流中心。中心內主要承接建設航空港、區域快遞分撥中心、國際郵件交換站、冷鏈物流中心等項目。正陽公鐵物流中心選址在正陽鐵路場站附近,以公路物流、鐵路物流為主要業務,力爭建成為渝東南公鐵物流中心。中心內主要承接建設區域集裝箱服務中心、公路港、工業產品批發市場、冷鏈物流中心、現代農貿物流基地、B型保稅物流中心等項目。
結合區內生產生活需求,規劃建設老城商貿物流節點、青杠工業物流節點、馮家產業物流節點。老城商貿物流節點選址在老城區東部,以商貿物流為主要業務。節點內主要引進物流企業設立快遞分撥網點,打造冷鏈物流配送節點,建設商貿批發市場,服務老城區生物物資流通需要。青杠物流節點選址在青杠工業園內,圍繞新材料、節能環保等產業,打造集物流分撥、倉儲配送、流通加工、金融服務等功能于一體的工業物流基地。馮家物流節點選址在馮家魚灘產業園內,圍繞輕紡服裝等產業,發展物流集散分撥、倉儲配送等物流服務。
依托‘公、鐵、空’綜合交通運輸體系,構建暢通發達的對外運輸體系。以包茂高速、黔恩高速、黔石高速、黔利高速、黔務高速、黔永高速、黔涪高速,構建暢通的對外公路通道體系。以渝懷鐵路、渝懷鐵路二線、黔張常鐵路、恩黔遵昭鐵路、廣墊忠黔鐵路,形成便捷的對外鐵路運輸體系。依托黔江武陵山機場,形成通達全國主要節點城市的空中運輸通道。

圖 3 黔江“一軸兩帶兩中心三節點”物流體系

圖4 黔江對外公路、鐵路運輸通道
第四篇 重點任務
第十二章 完善物流通道體系
依托黔江“公鐵空”綜合交通運輸資源,構建公鐵空三種運輸方式協同配合的立體物流通道體系,形成通達全國的物流“大通道”,融入國家物流發展戰略,成為立足渝東南、服務武陵山區、輻射全國的區域性現代綜合物流樞紐城市。
第一節 打造渝東南鐵路物流中心
將黔江鐵路貨運場站升級打造成為渝東南綜合型鐵路物流中心,努力建成輻射渝東南地區的大型多式聯運樞紐節點,滿足特快貨物班列、跨局貨物快運列車、跨局大宗貨物班列、國際班列和多式聯運需求。
(一)完善鐵路貨運場站功能。規劃建設集裝箱鐵路貨場、散堆鐵路貨場、鐵路引導線,完善鐵路貨運場站功能。一是規劃集裝箱鐵路貨場,提供集裝箱作業場所。在渝懷鐵路黔江火車站南側,規劃建設占地面積約524.2畝、吞吐量450萬噸的集裝箱鐵路貨場,構建包裝成件貨物功能區、集裝箱及笨重貨物功能區、平貨位功能區。二是規劃散堆鐵路貨場,提供散貨作業場所。在黔江車站懷化端右側,規劃建設占地面積約80畝、吞吐量80萬噸的散堆鐵路貨場,為煤炭類、長大笨重貨物等即停即走類型貨物提供短暫堆放、裝卸搬運功能。三是規劃鐵路引導線。按規范要求與實際需求設計鐵路裝卸線的數量、有效長寬度、平面布置形式,在裝卸區側面布置。
(二)完善區域鐵路運輸網布局。加快區內區外鐵路運輸網絡布局,打通國際物流運輸大通道。一是構建黔江普速鐵路網。規劃廣墊忠黔鐵路并力爭實質性開工,強化貨運功能,帶動武陵山區域全面融入成渝地區雙城經濟圈。加快推進黔江至恩施鐵路、黔江至遵義鐵路的前期工作,帶動武陵山區域融入長江經濟帶、西部陸海新通道。規劃鐵路與渝湘高鐵、渝懷鐵路、渝懷鐵路二線在黔江形成西部陸海新通道與絲綢之路經濟帶的重要交匯節點,形成全市“一區兩群”協調發展重要交通紐帶。二是規劃建設鐵路貨運專用線。加強鐵路專用線引入正陽物流園、黔江機場物流港等重要物流節點,提高鐵路專用線到煙草卷煙廠等大型制造企業的接入率。
(三)延伸鐵路物流中心服務功能。延伸鐵路運輸產品,豐富完善鐵路物流中心服務功能,推動鐵路貨運業務向更高層次物流網絡轉化。一是彈性規劃商品汽車功能區、冷藏功能區、快件貨物功能區、危險物品功能區。商品汽車功能區提供公路運輸商品汽車到達、發送、裝卸及其零部件倉儲、檢修和清洗功能,服務本區汽摩產業。冷藏功能區主要開展鐵路冷鏈物流基本服務及增值服務,服務三磊渝東南冷鏈物流中心及吉之匯國際農貿物流城的農副產品冷鏈運輸。危險物品功能區主要向正陽油庫油料等危險貨物提供物流服務。二是有序拓展倉儲配送業務,以倉儲帶動綜合物流發展。空間布局上,在倉儲配送區新增貨物流通加工區、包裝區、集貨暫存區等作業區域。業務拓展上,發展運輸代理、配送、流通加工等業務,為散貨或部分需中轉配送的貨物提供包裝、貼條碼等簡單加工服務及“門到門”運輸服務。三是預留遠期海關監管場地。規劃海關監管倉庫、保稅倉庫用地,提供檢疫檢驗、保稅等輔助服務,滿足進出口貨物運輸需要,為未來開拓鐵海聯運業務奠定基礎。
第二節 打造渝東南公路物流中心
以建設服務渝東南地區的區域性物流樞紐為目標,利用先進的信息技術和物流設備,充分發揮黔江在渝鄂湘黔四省市毗鄰區域和渝東南地區交通樞紐的優勢,打造重慶區域級物流樞紐。
(一)建設公路物流港。采用“5+1”功能模式,搭建“綜合物流管理服務、信息交易、倉儲、車輛服務、配送”五大中心及配套服務功能模塊,構建智能化公路物流港。一是打造綜合物流管理服務中心,通過融合政府、中介和企業三個方面的服務功能,整合中小物流企業、選擇和培育優秀的第三方物流企業。二是打造信息交易中心,該中心主要完成貨主、司機和承運人的信息交易以及配套的登記、檢驗、信息受理、投保等服務。三是打造倉儲中心,借助連鎖零售企業進貨和銷售渠道,吸引周邊供應商與黔江形成長期物流運輸合作關系,提供商品的倉儲與分撥服務。四是打造車輛服務中心,主要包括運輸車輛的掛牌、保險、審車、維修等工作。五是打造配送中心,主要服務于黔江本地的大型超市、大賣場、便利店等連鎖經營企業,提供及時、周到、快捷的城市配送服務。六是打造配套服務中心,主要引進餐飲、商店、汽車旅館、員工宿舍、娛樂等后勤配套服務。優化貨代、運輸等第三方物流企業和工商企業的投資與創業環境,改善卡車司機的生活環境。
(二)市內外公路運輸干線鋪設。
——推動貨源高效集聚。對接區域產業發展需求,連接產業鏈條。依托黔江地處渝東南地區的節點區位,調集區域生產要素流通、互補,適應市場供求關系的變化,避免貨物流轉不均衡、要素滯留或短缺。立足優勢產業,對接渝鄂湘黔四省市毗鄰區域需求,加強物流運輸合作協同發展,接通和延伸區域產業鏈條。積極參與貨物中轉、分裝、倉儲等物流流程,成為渝鄂湘黔四省市毗鄰區域間水泥制品、輕紡服裝、摩托車零部件、絲綢等產業貨物集散節點,進一步加強黔江的區域性物流節點功能。
——引進干線運輸企業。引進優質干線物流運輸企業,為客戶提供特色增值服務。由黔江交通局牽頭,利用物流運輸企業優惠政策,吸引干線運輸市場上的優秀企業進駐黔江公路物流中心。鼓勵提供MSG、報價、等通知派出、轉第三方付款等基本增值服務,滿足干線運輸客戶的基本需求。進一步可根據客戶特別要求提供簽回收單、代收貨款、代付出入倉費、第三方付款等增值服務,增加干線運輸企業市場競爭力。
(三)創新公路運輸管理模式。改造升級公路貨運站,引導成立公路運輸企業聯盟,整合運力資源。一是升級新增貨運場站,打造貨運綜合樞紐。對22個鄉鎮客運站設施改造,將客運鄉鎮場站作為節點運輸的樞紐。將鄉鎮客運接送站點同物流服務站結合,增設停車裝卸、倉儲配送、流通加工、電商快遞、郵政寄遞等綜合服務功能。建設園區二級貨運站、三級貨運站,在青杠化工物流園新建一個二級公路貨運站,在馮家物流園區新建一個三級公路貨運站。二是引導企業合作交流,避免干線運力資源短缺。區交通局牽頭引導區域內干線運輸企業合作交流,成立企業聯盟。整合企業自有車輛和網點覆蓋范圍,以物流企業集團式面對客戶,突破單個企業的運力瓶頸。當企業接受的運單不在運力覆蓋范圍內時,尋找具備運力范圍的企業聯盟伙伴,并在伙伴之間進行貨物轉運,充分運用企業運力資源,擴大運力覆蓋范圍。
(四)提供公路貨運發展政策支持。通過政府實施相應的優惠政策或補貼,減輕企業干線運輸成本壓力。如對于干線運輸車隊減免一定額度的高速公路過路費,給予一定額度的購車補貼扶持等。為避免企業間的惡性競爭,政府需牽頭引導相關企業發展,鼓勵物流運輸企業的運輸設備、場地、方式規范化,對企業采購規范化設備進行一定補貼政策。
第三節 打造渝東南航空物流中心
通過提升航空物流保障能力,優化航空口岸發展環境,將黔江機場建設成為區域重要支線機場和渝東南航空物流中心。
(一)聚集航空物流資源要素。出臺航空物流發展扶持獎勵政策,吸引航空貨運公司投放貨運專機,以及航空物流企業入駐,培育壯大市場主體。一是出臺黔江區關于促進航空物流發展扶持獎勵政策,助力航空貨運發展,支持順豐航空、郵政航空、圓通航空等專業航空貨運公司在黔江投放運力,運營貨運專機,開辟經停黔江貨運航線,同時支持黔江機場現有客運航線執飛航空公司在黔江投放過夜運力,充分利用飛機腹艙開展航空貨運業務,對組織黔江本地貨源發物的航空貨運代理企業給予獎勵。二是加快航空物流企業集聚。引進優質航空運輸企業,加大對航空運輸企業補貼力度,吸引航空公司投放與運力,對外開辟航線。鼓勵其以入股等形式參與機場航空物流園區建設。引進貨運代理企業,加強與機場貨站合作,試運行管制代理人制度簡化業務流程,予以特許經營方式使用機場基礎設施。引進地面物流企業,提供專業物流服務,開展空地聯運。引進快遞企業,引導快遞企業集中布局分撥中心、轉運中心,實現空地銜接。
(二)優化貨運航線網絡體系。穩定機場航線網絡。一是構筑精品快線。加密武陵山機場與上海、成都、杭州等國內主要機場的航班頻次,依托黔江本地的茶葉、脆紅李、獼猴桃等農產品貨源,開發“扶貧助農”精品航線。完善重慶—黔江快線,提高雙向航班頻次,進一步強化與主城區的聯系。二是打通聯通東西的空中貨運通道。積極開發“干支聯動”航線,開通黔江至各省省會城市的直達航線,新增至深圳、廈門等國內重要城市的航線。打造黔江至京津冀、長三角、珠三角三大區域的航空快線,完善黔江至東部沿海經濟發達城市和中西部重要中心城市的空中通道建設。三是逐步開辟國際市場。把握特色農產品與生物醫藥的國際航空運輸市場,探索開辟至東南亞、日韓、西亞等地區的國際航線,打造黔江向外開放的空中走廊。
(三)加強物流基礎設施建設。加快推進機場貨站、航空物流港以及航空貨運專用通道的建設,拓展航空物流發展空間。一是完善機場貨站建設。持續推進武陵山機場總規修編工作,規劃貨機停機專用坪、專屬跑道,升級貨物裝卸、存儲設備、貨物安全檢查等設備,新增建設倉儲用房、加工配送用房、運輸裝卸用房等功能區。二是規劃航空物流港,加強渝東南航空物流中心載體建設。合理調整機場周邊300畝空地,布局倉儲物流用地,預留綜保區、快遞轉運中心、海關監管機構等用地。三是加快航空貨運專用通道建設,優化機場與物流園區道路接駁。向海關爭取政策支持,設置開放式的海關監管專用通道,提升貨物通關效率。
(四)制定空地聯運發展策略。
——開展空公聯運。探索開通卡車航班,開展空公聯運業務。一是積極構建卡車航班運輸網絡。利用卡車航班完成成渝地區、長三角地區、東部沿海地區城市向黔江周邊城市“最后一公里”的消費品運輸。適時開通中歐跨境卡車航班線路,將黔江機場的航空貨運網絡拓展至德國、荷蘭、比利時、奧地利等歐洲重要國家城市。二是引進優質卡車航班承運商和配套設施建設。依托機場物流港,設立卡車航班專用集運場地,提供貨物從集貨、中轉到裝車出運的一體化服務。打造卡車航班通關查驗專用場地,為海關提供卡車航班專用業務辦公點。
——開展空鐵聯運。建設渝東南地區空鐵聯運示范區。一是設計空鐵聯運方案。積極利用客機腹倉開展空鐵聯運業務,打造黔江與京津冀、江浙滬等地區的東向貨運通道,打造北上廣杭到黔江周邊的電商物流通道,推動南京、濟南、武漢等制造強市與黔江周邊的工業物流通道建設。二是加強航班與鐵路班列時刻的銜接。爭取與鐵路部門通力合作,共同協商制定聯運時刻對接表,擬定適用航班范圍和到站規定時間,增加“班機+班列”的銜接機會。
第四節 建立區域集裝箱服務中心
以黔江鐵路貨場、公路港為依托提供綜合物流服務功能,逐步擴大區域集裝箱服務中心經營領域,建成現代集裝箱物流中心,打造成為渝東南地區集裝箱多式聯運和集裝箱國際聯運的樞紐。
(一)建設鐵路集裝箱服務中心站。
——加快建設班列運輸網絡。客車化開行集裝箱班列,適時開行上海、成都、昆明等方向的資源性產品、生活資料運輸班列,加強黔江在長江經濟帶通道、西部陸海新通道的物流布局。加密到山東、陜西、內蒙古、俄羅斯等地區及國家的生產資料產品運輸班列,打造礦產建材運輸的“中蒙俄通道”專列。打造“絲綢之路經濟帶”精品班列,依托“一帶一路”進出口貿易項目,開通格魯吉亞直達黔江的快速集裝箱專列,運輸紅酒、紅茶、礦泉水等貨物。
——加強班列貨源組織。挖掘渝東南地區腹地貨源,推動黔江本地的煤炭礦石、農副產品、鋼材鋁材等主要適箱貨源,早日納入集裝箱班列運輸。加強回程貨源組織,設立回程貨源攬貨點,大力開發東北糧食、西部季節性農副產品、西北煤化工產品、西南白糖等白貨適箱貨源。
——規范班列運輸組織模式。承包經營班列運輸,加強鐵道部相關部門協調有關鐵路企業與合資公司簽訂包租協議,建立包租人確保貨源、鐵路局確保運輸質量的互保機制。實施靈活的班列價格政策,根據運量和市場決定運價,推行多等級運價制度。采取給予重箱及空箱運費一定額度優惠、免收班列快運費等扶持班列的價格措施。采取分包方式讓利,吸引重要客戶價格部分貨源轉移到班列上。
(二)建立公路集裝箱服務中心站。
——發展雙重甩掛運輸業務。一是構建還箱站網絡,發展雙重甩掛業務。在市內西部現代物流園、航空物流園、果園港物流園3個樞紐型物流園區,珞璜物流園、龍頭港物流園等12個節點型物流園區,以及秀山、彭水、酉陽、恩施等重要節點城市設置集裝箱還箱站。在還箱站配備短駁甩掛運輸車隊、集卡及平板車,在客戶與交通樞紐間甩掛短駁運輸,實現雙重甩掛。二是建設箱車信息網絡,提高運作效能。通過信息網絡實現雙重業務受理、調度、派車、單據生成、箱車信息跟蹤等操作。基于信息網絡內流轉的電子裝箱單,實現相對開放模式的B2B架構,支持司機和企業在線支付結算。
——全面提升服務管理水平。一是鼓勵金融機構設立分支機構,提供金融服務支持。引進保險機構,向集卡物流企業提供的車輛和人員保險服務。引進銀行分支機構,為集卡司機和企業提供一定額度的貸款服務。二是依托規模化優勢和大量行業應用經驗,提供咨詢服務。提供集裝箱運輸產業鏈管理咨詢、運輸方案策劃和運輸網絡設計等咨詢服務,不斷修正運輸網絡,適應供求基本結構的變化。
(三)發展集裝箱公鐵聯運業務。
——完善公鐵聯運基礎設施。將貨物發站處分別設置于三大工業園區內,將貨物到站處設置于區域集裝箱服務中心內。根據公鐵聯運業務需求特點,設置鐵路裝卸線、裝卸機械作業通道、汽車裝卸作業場所和駝背運輸作業區等。
——探索集裝箱公鐵聯運模式。當聯運運量大且穩定時,積極組織開行直達班列,加快運送時間提高運送效率。在運量不穩定時,分情況組織開行直達列車,避免資源浪費。具備雙向往返的貨流和車流條件時,可組織兩區域間的“重去重回”,組織對流運輸。
——設計公鐵聯運線路。利用公路運輸集聚周邊地區農副產品、紡織服裝、汽摩配件、礦產燃料等貨品送達集裝箱服務中心,整合包裝后采用鐵路運輸至主城區、成都、貴州、北京、浙江等地區。在直達黔江的鐵路尚未開通前,基于“中歐班列”實現貨物從西亞到重慶的鐵路運輸,再利用公路運輸方式運往黔江。
第十三章 培育現代物流業態
在消費結構持續升級、信息技術不斷發展成熟等多重因素的影響下,現代物流朝著多元化、集約化、國際化、專業化、智慧化的方向發展。黔江要把握物流行業新趨勢,培育四大現代物流業態,打造物流產業發展新高地,鞏固黔江渝東南區域中心城市地位。
第一節 豐富物流經營主體,培育多元化物流
引進大型快遞、物流企業進駐。加大招商引資力度,大力引進國內前50強物流企業入駐黔江發展。通過給予資金補貼、稅收優惠等政策支持,鼓勵企業在黔江區設立區域性總部、分撥中心、運營中心。
培育做大本土物流企業。一是鼓勵區內物流企業兼并重組。通過給予政策優惠及財政補助,引導中小型物流企業在資產、信息和業務方面進行整合,形成一批具有提供專業化和優質化服務能力的大型物流企業。二是培育新增一批A級以上企業。選擇成長快、競爭力強、運作規范的區內物流企業,在基礎設施設備完善、業務培育等方面予以重點扶持。引導企業申請國家A級企業[ A級物流企業評估主要是評估機構依據《物流企業分類與評估指標》國家標準評估認定A級物流企業,以此引領物流行業沿著標準化、現代化、規模化方向發展。]資質,進入國家稅收優惠試點物流企業名單,享受國家優惠政策,實現提質增收。
引進物流增值服務企業。一是引進物流金融服務企業,提供貸款、結算、保險、抵押等物流金融服務,解決小微物流企業貸款難、流動資金緊張等問題。二是引進B2B企業,推動渝東南制造工業品發展在線交易,發展工業品電商物流。
培育引進第四方物流平臺。一是依托智慧物流系統,構建黔江本土的第四方物流平臺,整合區域物流資源,提供供需匹配、信息公開、物流運輸方案設計等功能服務。二是大力引進第四方物流平臺企業入區拓展業務,提高黔江物流資源的集聚整合水平,帶動區域物流降本增效。
第二節 整合主導產業資源,發展供應鏈物流
引進供應鏈服務企業,圍繞黔江主導產業構建供應鏈物流服務體系。一是加大招商引資力度,引進一批模式成熟、業務穩定的供應鏈服務企業入駐黔江發展。二是支持企業圍繞六大支柱產業構建系統化的供應鏈物流服務體系。鼓勵企業圍繞黔江卷煙及配套、農副食品加工、新材料、生物醫藥、輕紡服裝、節能環保六大支柱產業,整合產業上下游企業和相關資源,培育發展集采購、銷售、倉儲、金融等服務于一體的供應鏈物流服務。
鼓勵區內的傳統運輸企業拓展供應鏈物流相關功能服務,向供應鏈物流服務企業轉型。一是鼓勵物流企業深入制造業供應、生產和銷售鏈條,優化業務服務。鼓勵區內的運輸、倉儲等物流企業,在運輸、裝卸、搬運、儲存、包裝等傳統物流業務的基礎上,發展貸款結算、采購分銷、售后退貨管理、流通方案設計等業務,實現向物流供應鏈的兩端延伸。二是引導區內運輸企業與生產制造企業合作,打通信息傳輸渠道,準確及時傳導需求信息,實現需求、庫存和物流信息的實時共享,夯實供應鏈物流發展的信息基礎。
鼓勵區內主導產業的各個頭部企業打造智能供應鏈服務平臺,提供“一站式”供應鏈服務。一是整合產業鏈資源,打通供應鏈流程。整合黔江卷煙及配套、農副食品加工、新材料、生物醫藥、輕紡服裝、節能環保等產業上下游產業鏈上的商品、客戶、物流、金融等資源,構建“物流、商流、資金流、信息流”四流合一的供應鏈生態圈。二是設計多樣化的功能模塊,提供完善的功能服務。基于供應鏈生態圈中的多方主體,提供集商品交易、融資結算、物流配送、進出口代理、品牌培育、營銷推廣等功能于一體的供應鏈服務。
第三節 把握市場擴增機遇,發展冷鏈物流
加大冷鏈物流企業引進力度,分步培育構建冷鏈物流產業集群。一是加大第三方冷鏈物流企業和生鮮電商企業的引進力度。引進第三方冷鏈物流企業,鼓勵加大冷鏈物流和生鮮供應鏈投資,壯大冷鏈物流發展生態。大力引進生鮮電商企業在黔江設立冷鏈配送中心和“遠程倉”,形成品牌商戶集聚效應。二是按照冷鏈物流產業附加值金字塔,分步培育冷鏈物流產業,打造冷鏈物流產業集群。近期主要發展果蔬、農產品等農批產品,禽肉、水產等食材產品,乳制品以及米、面加工制品的冷鏈物流產業。中遠期隨著黔江生物醫藥產業的發展,大力發展醫藥冷鏈物流、餐飲連鎖食品物流等高附加值產品的專業冷鏈物流產業。
完善冷鏈物流基礎設施建設。一是完善建設冷鏈物流中心。鼓勵企業在武陵山機場等物流集散節點,新建具備集中采購、低溫加工、跨區域配送能力的冷鏈配送中心和中轉保鮮庫,提供冷藏、保鮮、恒溫、速凍、加工、配送等多功能服務。支持三磊冷鏈物流中心等現有冷鏈物流中心優化升級,建設流通性強、節能高效的冷藏庫。鼓勵企業對冷庫接貨通道、月臺、托盤、周轉箱、周轉筐等設施設備進行標準化改造。二是推進建設產地預冷基礎設施。支持果蔬種植、水產養殖、畜禽屠宰等企業,結合企業自身發展需求,購置經濟實用的預冷設備,解決產地源頭預冷服務缺失問題。鼓勵企業在產業規模大、附加值高、冷鏈物流需求集中的農產品產地,打造具有分揀、加工、包裝等功能的小型冷鏈物流作業場地。

圖 6 冷鏈物流金字塔模型
鼓勵區內冷鏈物流企業提高冷鏈物流服務品質。一是鼓勵企業建立冷鏈物流全程追溯監控系統,實現冷鏈物流全流程的溫濕度監控、數據傳輸及車輛管理監控,提高冷鏈運輸的在途管理水平,保障冷鏈貨物品質和消費安全。二是鼓勵企業購置技術先進、節能環保的冷藏車,逐步淘汰不符合標準的運輸車輛。三是鼓勵龍頭企業應用新技術、新設備發展冷鏈物流業務,推廣標準化的車載冷藏箱、保溫周轉箱、冷藏快遞儲存箱等設施設備。
優化冷鏈物流運輸網絡。一是加強與市內外冷鏈物流節點的合作,提高干支銜接能力。常態化開行與中國西部農產品冷鏈物流中心、西永冷鏈物流保稅倉、江北鐵山坪凍庫、江津雙福國際農貿城凍庫等市內物流節點的運輸快線。打通與牛郎關冷鏈凍庫、貴州瀑布冷鏈物流中心等市外重要冷鏈物流節點間的運輸通道。二是優化黔江城鄉冷鏈物流節點布局,構建“1+2+N”三級冷鏈物流體系。以三磊渝東南冷鏈物流中心為核心,在機場物流園區、老城生活性物流中心構建2個城市次級冷鏈物流中心,在阿蓬江鎮、馬喇鎮、鄰鄂鎮等特色農產品產地形成N個末端集散節點。
第十四章 打造對外開放門戶
打造“海關+口岸+通道+保稅區”綜合開放平臺,構建鐵公空聯動、全方位、多層次、寬領域的對外開放新格局,夯實大物流通道基礎,推動黔江建成為成渝雙城經濟圈的東南開放門戶,在成渝地區雙城經濟圈建設中發揮樞紐節點作用。
第一節 全力推進航空口岸建設
加快黔江機場國際化步伐,完善航空口岸基礎設施,將航空口岸建設納入國家口岸發展“十四五”規劃,開通臨時航空口岸,助力黔江建設成為武陵山對外開放高地。
(一)開辟國際航線培植基礎。積極籌備國際航線開通工作,培育國際客貨源市場。結合東盟成為中國第一大貿易伙伴的發展格局,向南積極開拓至泰國、緬甸、菲律賓、老撾、越南、印度尼西亞等東盟國家的航線,促進出境旅游增長。向東開通連接日本的大阪、東京、名古屋、靜岡與韓國的仁川、濟州、首爾等區域的航線,服務支撐黔江當前的進出口貿易需求。立足黔江與西亞地區的進出口貿易基礎,把握中國與西亞經貿合作持續升溫機遇,開辟至格魯吉亞等西亞國家的貨運航線,搶先打造為服務“空中絲綢之路”貿易的重要物流節點。開通直達臺灣、香港、美國、新加坡等國際性集散樞紐城市的貨運航線,聯通全球貨運樞紐節點,奠定黔江機場的貨物全球轉運基礎。
(二)推動航空口岸臨時開放。按照航空臨時口岸申報要求,進行對外開放臨時口岸建設。一是加快申報材料準備工作。提供臨時開放的必要性說明或可研性報告,加強與黔江海關溝通聯系,盡快通過口岸查驗機構審批。根據國際航線建設目標與培育難度,確定臨時開放時限與臨時開放區域劃定情況。二是加大政府扶持力度。加強區政府對開通國際航線的全方位補貼,包括航線和時刻資源的傾斜、貸款貼息和凍結、資產并購和重組、機場資源的傾斜等。三是完善航空口岸基礎設施。加快機場國際區改造項目建設,增設航空口岸服務區、產品區域分撥中心和配套服務區,盡快完善口岸開放硬件條件。配置符合條件的查驗設施和查驗人員,滿足安全生產要求。
(三)全面提升口岸服務效能。優化通關環境,推進口岸通關便利化。一是建立重點項目服務制度。結合涉及鐵路口岸功能的項目,確定口岸建設的重點項目,對相關項目提前介入并進行全程跟蹤、指導、服務和管理。二是推行全天候通關制。爭取黔江海關支持,建立貨運“7×24小時”高效通關機制,全天候保障所有國際航班的進出口貨物通關,實現“隨到隨檢、快速通關”。三是打造電子口岸通關平臺。提升“一站式”通關服務能力,促進貨物通關、報檢實現無紙化改革,形成進出口貨物快速通關機制。為貨物進出港查驗、裝卸、提箱計劃申報、綜合查詢繳費等通關業務,開通提前24小時咨詢預約服務。四是推動建立空運鮮活產品“綠色通道”。對水果、肉類、冰鮮、水生動物等易腐敗變質的商品實施“優先通關、加急驗放”機制。五是建立通關聯絡協調機制。對接鐵路口岸管理部門,推進空鐵口岸通關一體化,加強航空口岸與鐵路口岸的合作,形成互聯互通、高效運轉的一體化通關體系,為發展多式聯運夯實基礎。
第二節 積極謀劃鐵路口岸建設
搶抓機遇,強化鐵路口岸功能,打造黔江鐵路口岸物流樞紐,打造連通中歐、中亞,面向南亞、東南亞的對外開放合作平臺。
(一)建設思路。借鑒重慶團結村鐵路口岸分期建設思路,制定黔江鐵路口岸“三步走”戰略目標體系。第一步,完善口岸基礎設施建設,先行啟動并申請鐵路臨時對外開放口岸。爭取將黔江鐵路口岸納入國家口岸開放規劃并上報海關總署,實現一類口岸實現正式開放。第二步,在獲批國家臨時對外開放口岸的同時,啟動水果、植物種苗、肉類、中藥材等商品指定進境口岸申報工作,以及保稅物流中心(B型)申報工作,拓展口岸功能。第三步,依托保稅物流中心(B型),打造進出口商品產業鏈,持續推動黔江外向型經濟發展。

專欄 4 黔江鐵路口岸“三步走”戰略目標表
(二)完善口岸基礎設施建設。基于渝東南鐵路物流中心及鐵路集裝箱服務站的規劃預留用地,密切配合海關統籌設計,推進鐵路口岸基礎設施建設。一是規劃業務辦理區。布局貨運營銷中心,負責辦理咨詢、接單、查詢、結算等各項貨運業務。布局聯檢中心,負責集中辦理鐵路口岸海關業務,為客戶提供報關、檢驗手續、檢疫手續、通關等服務。聯檢中心內設報關行、鐵路辦事窗口、海關報關大廳、海關綜合辦公室等機構。二是規劃海關國檢聯合查驗區。布局掏裝箱倉庫、海關查驗平臺、海關監管倉庫、海關技術用房及國際監管箱區、檢疫處理區等用地。三是規劃通關檢驗區。用于進出口貨物監管查驗及堆放,滿足國際郵件、指定口岸的遠期作業需求。
(三)持續拓展口岸物流功能。大力拓展多式聯運貨運班列,逐步形成黔江鐵路口岸與國際班列聯動發展新格局,提升國際貨運通道能力。
——提供貨物進出口基本功能。打造鐵路口岸承擔進出口貨物到發業務、打通進出口通關業務、出入境集裝箱查驗業務等。進出口貨物到發業務主要是為貨主提供貨物運輸。進出口通關業務主要包括海關辦理進出口貨物的電子審單、稅費征收等流程。出入境集裝箱查驗業務主要由檢驗檢疫機構對出境集裝箱貨物進行檢驗檢疫,對入境集裝箱貨物進行核輻射檢測、疫情監測及處理。
——提供鐵海聯運功能。鼓勵本地企業與鐵路及周邊港口的多方合作,強化與長三角地區、珠三角地區、京津冀地區間的資源流動與貨物流通。打通“東向”運輸通道,依托“中歐班列”開辟黔江通往日韓等東亞國家的運輸線路。即中歐班列向東到達青島港、連云港等,使用海運將貨物運送到日韓等國家。通過鐵路向南運輸農產品、紡織服裝等貨物到達鹽田港、防城港等海港,繼續海運至越南、泰國、緬甸等南亞、東南亞國家,進口水果、海鮮、生產設備儀器等貨物。打通連接歐美的運輸通道,利用鐵海聯運進口生絲、紙漿、木材、醫療器械、鐵礦砂等貨物,出口黔江及周邊生產的青蒿素提取物、藥用空心膠囊、農副食品等貨物。
第三節 設立海關特殊監管區域
以正陽物流產業園為依托,打造B型保稅物流中心。為應對國際物流需求量大以及黔江開放型經濟發展的需要,依托正陽工業園區與渝東南鐵路物流中心的規劃建設,推進保稅功能完善。建設以保稅物流服務為核心,集保稅倉儲、口岸通關、國際采購、國際配送、國際貿易等多功能于一體的物流中心。服務區內新材料、大健康、消費品等產業,就近解決黔江當地出口加工企業、進出口貿易型企業的出口退稅、保稅等問題,大幅降低物流成本。
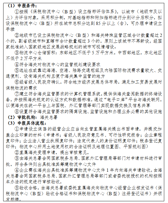
(一)開展保稅物流中心申報創建工作。依據申請規范條件與標準流程,加快推進B型保稅物流中心項目的準備和申請工作。合理評估黔江區申報B型保稅物流中心的可行性,及時補齊短板滿足申報條件。爭取將黔江納入國家級區域發展戰略規劃,打破直轄市設立海關特殊監管區的數量限制。加大三磊冷鏈物流保稅倉庫申報、加工貿易轉移示范基地建設等項目儲備力度,穩定產業與投資支撐。支持行業先進企業、社會資本積極參與建設運營保稅物流中心,利用黔江鐵路貨站現有土地、物流倉儲設施和黔江海關監管資源,提高物流運作效能。遠期爭取將B型保稅物流中心升級為綜保區,進一步構建黔江對外開放格局。
(二)空間結構規劃。黔江保稅物流中心空間結構規劃為核心功能區和拓展功能區。一是核心功能區為一期工程。含綜合業務樓、海關查驗庫、物流倉庫、集裝箱堆場、停車場、隔離圍墻等,并配套海關監管場所。盡快落實三磊渝東南冷鏈物流中心的保稅倉庫選址規劃工作,為進口海鮮和肉類在本地通關提供保障。二是拓展功能區為二期工程。含保稅商品展示展銷中心、國際生活體驗區等保稅拓展功能,為未來擴大規模、建設綜合保稅區預留發展空間。
第十五章 引領區域物流創新
以打造物流分撥中心、特色專業市場集群為目標,加快物流網絡、配送體系、冷鏈物流、各類專業市場的發展,實現引領渝東南區域物流創新發展,吸引周邊人流、物流集聚,增強黔江的渝東南區域中心城市效應。
第一節 建立渝東南交易市場,構建大流通市場格局
——培育發展生豬期貨交割。依托黔江生豬產量較大的發展基礎,進一步降低物流市場交易成本,培育白條豬肉期貨,發展冷鏈物流產業,拓展衍生精制肉品產業,實現生豬全產業鏈條的拓展。一是鼓勵區內企業申請打造生豬期貨交割庫。鼓勵企業按照生豬期貨交割庫申請條件,在黔江申報建設標準倉單最大量達1000噸以上的生豬期貨交割庫。二是對接合作市內大型交運企業,爭取簽訂區企戰略合作協議,合作培育發展生豬期貨。在市場端,依托農貿市場形成穩定的供銷體系。在運輸端,依托企業物流運輸車輛,承建打造“正陽—雙福”等物流干線。在金融端,爭取通過協議合作,推動農貿市場豬肉經銷商采取預購合同、交割合同等方式使商業票據具有期貨特征,助推武陵山要素市場做大、完善。在體系端,爭取在電商平臺上線豬肉產品,改造鎮街四級車站實現車貨共用,發展生豬農村電商。
——培育發展絲綢期貨交割。依托絲綢期貨交割,串聯絲綢產業發展主體,培育構建“蠶農—繭站—絲廠—綢廠—貿易商—中間商—出口商—外商—終端消費者”一體化的產業體系。一是培育構建“南充—黔江”蠶桑絲綢雙城發展雙核體系。把握成渝地區雙城經濟圈建設機遇,加強與南充合作,爭取聯合建立成渝蠶桑絲綢要素市場、培育發展繭絲綢資本市場,力爭建成為成渝地區繭絲戰略儲備庫和中國西部繭絲綢集散交易中心。二是加強與市內大型紡織企業,以及國內已有商品交易所的對接合作。加強與市內大型紡織企業的合作,依托大型紡織企業健全穩固市場流通體系。加強與大連商品交易所、鄭州商品交易所等商品交易所的對接,爭取推動繭、絲產品納入商品交易所期貨平臺。
第二節 打造快遞分撥中心,增強物流服務能級
引進大型快遞物流企業,打造渝東南快遞分撥中心。將快遞分撥中心納入區級物流發展規劃,在城鎮用地規劃中預留充足的發展用地。大力引進國內大型快遞物流企業,打造立足黔江、服務渝東南、輻射武陵山區的區域快遞分撥中心。以黔江為中心構建渝東南快遞分撥中心,主要服務石柱、秀山、酉陽、彭水、武隆等渝東南區縣的快遞物流市場,爭取在湘西、銅仁、恩施等黔江臨近武陵山地區形成輻射效應。
加強與航空物流企業合作,打造航空物流集散中心。把握鄂州專用貨運機場2021年底即將建成投用的機遇,爭取開通鄂州花湖機場至黔江武陵山機場的貨運航線,構建渝東南航空物流集散中心。在發展初期,承接渝東南片區國內貨物的集散分撥。充分挖掘武陵山片區市場腹地內的航空貨源,發展電商快件、生鮮、農副產品等高時效性運輸需求貨物的運輸服務。在發展后期,承接渝東南片區國內國際貨物的集散分撥。發揮黔江設立海關的優勢,待航空運輸吞吐量具有一定規模后,申請航空口岸,構建具有國際運輸效能的運輸體系,發展國際貨運業務。
構建物流運輸干線,優化武陵山區域快速分撥網絡,融入市級國際運輸網絡。一是立足武陵山區腹地,打通黔江至周邊武陵山區城市的物流運輸線路,形成武陵山區域快速分撥網絡。全面打通黔江至石柱、酉陽、彭水、武隆等渝東南區縣的運輸通道,逐步開通至咸豐、來鳳、恩施、利川、龍山等市外周邊武陵山區城市的運輸線路,引導武陵山區域快遞在黔江集散分撥。二是加強構建至市內國際性物流園區、節點的運輸通道,融入市級國際運輸網絡。構建至果園港、西部現代物流產業園區、渝北航空物流分撥基地、巴南公路物流分撥基地等大型物流園區的干線運輸線路。
第三節 完善城鄉物流網絡,提高城鄉物流質效
打造智能化郵件分撥中心。一是把握貨源產品日趨“多品種、小批量、高時效、多批次”的特點,打造智能化、自動化作業場地,保障郵件處理效率。運用物聯網、人工智能、大數據等信息化技術手段,構建自動化郵件分揀場地,完善配備自動分揀系統、AGV分揀機器人等智能硬件基礎設施,實現包裹快遞郵件信息的精準識別和高效分揀。二是構建完善的功能服務,引導渝東南地區的郵政快件集中在黔江集散分撥。結合渝東南地區的郵政運輸需求,發展黨報黨刊、快遞包裹、信函印刷品等郵件包裹的集中處理、分撥轉運服務。三是爭取將智能化郵件處理中心打造為市級物流重點項目,獲取市級政策、資金支持。積極向市政府口岸物流辦申請將智能化郵件處理中心作為市級物流重點項目,爭取市政府給予建設資金支持,推動項目盡早落地實施。
依托郵政快遞完善構建三級物流配送網絡,提高農村物流服務覆蓋率。一是鼓勵郵政快遞發揮郵政服務網點多、覆蓋面廣的優勢,完善三級物流配送網點建設,構建“一點多能、一網多用、深度融合”的物流服務體系。鼓勵大型公路運輸企業改造汽車運輸場站,支持黔江郵政管理局布局建設從城區到村(社區)全覆蓋的“郵快超市”,構建“區縣級分撥中心—鄉鎮級物流服務站—村級物流網點”三級物流配送網絡。二是推動“郵快合作”。鼓勵郵政快遞開放郵政服務網點,以協議合作的方式,為快遞企業代理攬收投遞農村地區快件。三是推動“郵交合作”。鼓勵郵政加強與交通運輸企業的合作,委托農村客運班車代收投遞快件。在業務量集中的農村地區,加快推廣定時、定點、定線的郵件班線,提高配送時效,為農村電商產業發展提供支撐。四是鼓勵快遞企業在郵政服務網點支撐較弱的地區,加強“快快合作”。根據當地的市場需求和業務規模,合作建設農村末端快遞服務平臺,開展快件攬收、投遞業務,實現資源共用、成本共攤、利益共享。針對產銷量較大、產地集中的農產品,開展駐村設點、集中攬收、上門攬收、產地直配直發等服務。五是提升城鄉物流網絡在商貿旅游產業中的服務效能。全力暢通至三塘蓋的物流運輸網絡,服務三塘蓋國際旅游度假區建設。對接電商產業發展需求,構建服務電商孵化產業基地的高效物流配送網絡,提高城市電商物流配送效率,帶動電商產業發展。
第四節 打造農貿物流基地,推動農貿物流升級
構建“一心多倉多點”的農貿物流服務體系。一是以黔江為中心打造渝東南農產品加工集散中心。引進快遞企業入駐吉之匯農貿物流城,設立農貿物流分撥站點,完善建設倉庫、分揀配送中心等基礎設施,為加盟廠商、消費者等提供“一站式”物流配送服務。鼓勵食品加工企業入園發展,建設打造農產品初加工生產線,為農產品提供初加工、保鮮處理等食品加工服務。二是在全國范圍內布局多個產地倉。鼓勵企業在貴州、湖南、湖北等農產品豐富的地區布局建立產地倉,引導供應商就近送貨入倉,縮短貨品產地集貨時間,強化黔江農產品展示交易中心的市場競爭力。三是設立集貨點。鼓勵企業在武陵山區域范圍內設立多個農產品集貨點,開通黔江農產品集散中心至集貨點的定點定時運輸快線。通過運輸快線實現從產地向集散中心多頻次、大批量的連續供貨,推動貴州東北部地區、湖北西南部地區、湖南西北部地區的農產品在黔江集散。
優化線上線下農產品流通生態圈。一是豐富線上交易服務渠道。引導黔江吉之匯農貿電商平臺對接大型電商平臺,爭取將黔江農產品線上服務平臺的交易產品同步到各大電商平臺中,實現全網營銷,做大農產品電商物流。二是拓寬線下交易服務渠道。加強線下實體合作,積極對接渝東南地區的各大超市、農貿市場、生鮮店等,推動發展超市、生鮮店等門店直供運輸業務。把握粵港澳大灣區“菜籃子”工程建設機遇,爭取加入粵港澳大灣區“菜籃子”產品供應合作中,推動渝東南特色農產品進入粵港澳大灣區“菜籃子”便利流通平臺,拓寬農產品至東部沿海城市的流通渠道。
創新農產品集散分撥服務模式,滿足市場主體多樣化運輸需求。一是發展倉儲中心分撥式物流業務。將農產品基地收購的易于儲藏的優質農產品,統一存儲在交易展示中心的倉庫,根據線上線下銷售平臺的訂單信息裝車運輸配送。二是發展合作式物流業務。鼓勵農產品交易平臺與基地周邊快遞企業合作,將農產品訂單及時委托于第三方快遞企業運輸。三是發展點對點直配式物流專業運輸企業。鼓勵企業發展基地直配式物流業務。在交易展示中心銷售平臺收到客戶訂單后,派遣運輸車輛從產地直接運往銷地或用戶,實現“原產地直發”。
第五節 建設工業品批發市場,構建工業品的中轉站
構建集工業品銷售交易、展覽展示、物流倉儲、電子商務等功能于一體的批發市場,力爭成為渝東南地區工業原料及產品一站式采購交易中心和集散地,吸引彭水、咸豐、酉陽等黔江周邊地區的工業產品往黔江集散分撥。
結合本地和渝東南片區的工業基礎,打造渝東南工業品線下展示交易基地。一是立足黔江優勢工業產業基礎,打造建材家居、新材料、輕紡服裝等展示交易中心。建材家居展示交易中心主要展銷板材、裝飾材料、地板、家居等產品。新材料展示交易中心主要展銷玻纖、工藝硅、鋁合金等產品。輕紡服裝展示交易中心重點展銷綢緞、絲棉、絲綢工藝品等產品。二是挖掘周邊地區工業品貨源,打造五金機電、汽摩整車、包裝印刷等展示交易中心。五金機電展示交易中心主要展銷機電機械、儀器儀表、五金材料等產品。汽摩整車展示交易中心主要展銷摩托車頭盔、發電機、變速器等產品。包裝印刷展示交易中心主要展銷標簽貼紙、紙包裝制品、包裝瓶等產品。依托五金機電等展示交易中心,吸引集聚黔江周邊地區工業物資,為物流產業發展提供貨源支撐。
搭建線上展示交易平臺,夯實電商物流平臺發展基礎。一是鼓勵區內物流龍頭企業聯合搭建線上交易展示平臺。利用交易平臺,為入駐廠商提供產品信息發布、交易支付、物流信息查詢、融資等功能服務。二是鼓勵工業企業入駐。對入駐工業品線上展示交易平臺的制造企業,給予稅收、融資、宣傳等方面的政策支持。對支撐工業品線上展示交易平臺建設的金融、物流、信息化服務等企業給予一定的稅收優惠政策。
打造工業品倉儲物流分撥中心,提高批發市場物資集散能力。一是完善基礎設施建設,打造綜合型物流倉儲分撥中心。完善建設專用貨架、倉庫、分揀設施設備等基礎設施,構建集倉儲、配送、裝載等功能于一體的倉儲物流分撥中心。為入駐廠商提供倉儲服務,為客戶和消費者提供物流配送服務,服務線上交易平臺銷售業務。二是大力引進第三方物流服務企業入駐。鼓勵大型物流企業入駐設立服務網點,為顧客提供全方位、全過程、全天候的物流服務,減輕多次周轉產生的物流成本壓力,促進工業產品交易市場良性發展。
打造工業品金融服務中心,培育發展工業品供應鏈金融。一是引進金融服務主體,提供“一站式”金融服務。積極引進銀行、保險等機構入駐,為工業品經銷商、生產制造企業等提供交易結算、應收賬款質押融資、訂單融資、貨押融資、信用擔保等服務。二是組建專業金融服務團隊。鼓勵金融服務中心內的金融服務主體聯合培育組建一支專業化的金融服務團隊,整合各個金融企業所能提供的服務資源,為工業品交易的各方主體提供系統化、一站式的金融服務。
第六節 創建產城融合基地,推動物流人流匯聚
以正陽工業園區為核心,打造現代物流總部基地、物流金融貿易中心,發展現代旅游物流業態,實現以快捷暢通物流引來人流、資金流,旺盛商流,形成物流產業產城融合發展先行區。
打造現代物流總部基地。一是加大物流企業總部引進力度。基于黔江產業發展的物流需求,利用財稅優惠政策,引進物流企業區域性總部入駐,帶動黔江物流業發展,為農副產品加工、新材料、生物醫藥、輕紡服裝等支柱性產業擴大市場規模提供運輸支撐。二是建立總部人力資源儲備庫。鼓勵物流企業加大對物流數據分析、物流軟件研發等人才的引進和培養力度,建立企業總部人力資源儲備庫,爭取將物流總部基地打造成渝東南區域性的人才集聚中心、人才信息中心和人才配置中心。三是完善配套服務設施建設。按照“產城融合”理念,加強物流總部基地商務辦公樓、商業設施、公園休閑設施、人才公寓等配套設施建設,為物流基地及周邊貿易、生產、物流服務、電子商務、物流信息服務企業和居民提供一流的辦公場所和居住環境。
建設物流金融貿易中心。一是引進培育物流金融服務主體。利用財稅優惠政策,積極引進銀行、保險公司、融資租賃公司、擔保公司、信托機構等金融服務主體入園開展物流金融服務,推動黔江物流金融業務的發展。鼓勵區內發展實力較強的物流企業成立物流金融服務公司,以正陽工業園區的物流市場為依托,開展物流金融貿易服務。二是引導企業創新業務模式設計。支持物流金融企業根據物流企業特點創新產品和服務模式,設計以動產管理融資模式服務、資金管理融資模式服務以及物流園區物流企業聯保金融管理服務為主的物流金融服務模式。三是搭建物流金融貿易服務平臺。鼓勵園區內金融服務企業聯合建設物流金融貿易平臺,完善平臺功能模塊建設,開展線上金融服務模式,為企業提供融資、貸款、抵押、保理、業務咨詢等系列物流金融服務。
發展現代旅游物流業態。一是建設旅游物流運輸網絡。依托城鄉三級物流配送體系,構建黔江旅游物流運輸網絡,全力暢通至黔江濯水古鎮、蒲花暗河、小南海、芭拉胡等景區的物流運輸網絡,保障景區的建設和運營,增強景區游客吸引力。二是培育引進第三方旅游物流企業。積極培育引進專注于旅游的第三方物流企業,負責旅游景區產品供應及垃圾回收、旅游飯店食材配送、旅游商店貨物配送等業務,提高旅游物流運輸效率,降低旅游企業經營成本。三是加強景區物流收發網點建設。鼓勵物流運輸企業積極與區內旅游服務企業合作,在部分旅游酒店、旅游景區、旅游商店設立物流收發網點,為旅客提供快遞郵政服務,促進旅游購物和物流的融合發展,為旅客提供高質量、高滿意度的旅游購物體驗。
第十六章 構建智慧物流體系
培育基于物聯網、區塊鏈等信息技術的物流運作新模式,落實對物流運輸、倉儲、管理等各個環節的智慧化升級,強化黔江大物流發展的基礎支撐,打造為武陵山區城鎮群中領先的物流服務高地,推動黔江建成為渝東南重要物流樞紐。
第一節 打造物流數據基座,構建服務全局應用平臺
(一)落實建設主體,建立管理體制機制。按照政府主導、市場運作的方式打造黔江智慧物流體系。一是落實好智慧物流建設運營主體。采取黔江區城投集團獨資,或區內、市內大型物流企業合作投資的方式建立智慧物流建設主體,統籌建設智慧物流體系的軟硬件基礎設施,負責智慧物流體系的日常運營管理作用。引導智慧物流運營方,對接區內的大型物流企業,共同出資打造運營。二是建立智慧物流管理體制機制。在物流領導小組下設智慧物流辦公室,負責智慧物流體系建設中的宏觀規劃制定,以及政策保障建立、組織協調等宏觀性任務。
(二)整合數據資源,構建智慧物流底座。構建匯聚物流全鏈條資源信息的“數據中心”,提供數據集成、數據支撐、數據安全服務,為物流系統智慧化業務開展提供數據支撐。一是發展數據集成服務。通過數據庫調用、文件上傳等方式采集物流數據,利用平臺對數據進行清洗加工,促進采集數據標準化。二是物流數據支撐服務。根據物流管理需求,建立統計模型與分析模型,促進數據資源可視化,服務物流管理需要。結合物流業務需求特征,對數據資源進行針對性地調用處理,支持平臺業務高效開展。三是數據安全服務。提供災難備份與恢復、網絡攻擊防范、系統漏洞檢測修補、云安全等服務,全面保障系統數據安全。
(三)發展智能調度,優化物流資源配置。構建智能調度功能,推動物流資源配置流程智慧化,促進物流資源高效配置。一是整合物流產業鏈上的供需資源,基于智能匹配算法,提供物流供需資源信息發布、供需撮合、費用估價、智能分配服務,實現物流資源配置流程智慧化。二是提供物流交易需求及供給信息發布查詢服務。面向運輸企業、貨主等主體,提供貨源、運力資源、貨站等信息發布及查詢功能,促進物流信息互聯共享。三是構建基于撮合交易的產業平臺。利用智能匹配算法,依據客戶的用車、用倉、用箱等需求,檢索平臺服務資源,快速連接買賣雙方,為客戶提供高度匹配的服務產品,滿足客戶個性化的需求,促進快速成交。應用智能分配算法,將需求訂單自動分配至最佳服務提供主體,推動區域形成公平開放透明的市場競爭規則,引導區內企業良性競爭。四是提供物流費用估價服務。基于大數據技術,結合地理信息數據,提供運輸費用、倉儲費用、搬運服務費用等物流服務費用的估價功能,推動減少物流企業違規收費亂象,提高物流市場透明度。
第二節 發展智慧儲運服務,增強區域物流發展能級
(一)推廣智慧倉儲,升級發展倉儲物流。構建智慧倉儲管理應用系統,為倉儲企業提供出入庫智能管理等智慧倉儲管理服務,引導企業推動傳統倉庫智能化升級改造。一是引導倉管人員在智慧倉儲管理應用系統中進行貨場區域劃分和貨位編號設置,實現自動查找存放貨位,提高出入庫操作效率,促進貨位空間利用最大化。二是鼓勵企業依托智慧物流系統實施自動化改造,推動傳統倉庫向智能化立體倉庫升級,提高貨物處理效率。
(二)發展多式聯運,提高綜合運輸效率。提供數字化多式聯運管理服務,支撐多式聯運業務“一次委托、一單到底、一次結算”,提高多式聯運服務品質。一是結合公路、鐵路、航空、水運等不同運輸方式的業務開展需求,構建多方互認的多式聯運訂單,實現不同運輸方式間多式聯運信息的互聯互通,促進聯運貨物信息高效銜接。二是基于多式聯運訂單,提供多式聯運訂單結算服務、貨物信息全流程跟蹤查詢服務,提高多式聯運業務的一體化服務水平。三是以線上業務開展帶動線下流程標準化,推動物流貨物品類代碼、貨物包裝、運載工具等形成統一標準,提高黔江綜合運輸服務效率。
(三)打造智慧園區,提升園區服務質效。構建智慧園區管理功能,促進物流園區管理智慧化,提升物流園區服務質效。推動物流園區實行智能停車及出入管理、智能安防管理,實現物流園區作業自動化、管理智能化。一是智能停車及出入管理。對進入園區的車輛及停車泊位進行智能導航管理,對園區人員、貨物、車輛信息進行智能識別出入管理,促進人流、物流、車流安全協同高效運轉。二是智能安防管理。推廣應用實時監控、智能感知等信息技術,融合園區視頻監測系統、卡口系統、電子巡更系統、煙霧報警系統等園區安防監測系統數據,實現智能化的作業環境監測預警。
(四)開展智慧配送,優化城鄉配送物流。鼓勵企業開展智慧電商物流、智慧冷鏈物流,提高城鄉配送物流服務質效。一是發展智慧電商物流。推動智慧物流平臺與電商企業開展數據交換共享,實現快遞物流與電子商務運輸需求的高效對接,提升電商快遞配送效率。利用智慧物流平臺挖掘分析電商產品貨源結構、流向分布等數據,助力電商企業開展精益生產和精準營銷。對接大型電商物流企業,支持物流企業將黔江作為無人機物流配送試點,探索發展無人機配送物流。支持無人配送車頭部企業,入區開展無人卡車配送物流服務。二是發展智慧冷鏈物流。構建全程追溯監控系統,通過物聯網技術對車輛位置、速度、溫度等信息進行實時監測,實現運輸過程全透明化管理,降低生鮮損耗,提升管理水平。推動區內的冷鏈運輸車輛全面安裝配備車輛定位跟蹤系統、溫度監測調節系統,夯實物流全程追溯監控系統的數據來源基礎,智能化管控運輸車輛車廂環境、運輸路徑等。
第三節 完善數字管理服務,提升物流管理服務水平
(一)發展智慧決策,強化監管決策能力。發展智慧管理決策,促進物流決策智慧化,提升黔江區物流行業的監管決策能力。利用物聯網、大數據技術,發展物流行業智能監管與智能決策服務,實現物流決策智慧化。一是智能監管。推動區內的運輸車輛安裝GPS、傳感器、攝像頭等智能裝備,實時跟蹤查詢運輸過程中的車輛、司機、貨物信息,提高運輸風險預警能力,降低事故發生率,增強物流運輸的安全管理效能。利用大數據技術集成物流行業數據,提供物流信息實時采集統計、智能監測、預測報警等功能服務,保障監管部門能夠及時、全面、準確地獲取物流行業信息。二是智能決策。依托智慧物流平臺,對物流園區運營情況、貨運卡車運行統計數據、貨物流向統計數據等物流業務數據進行統計分析,形成統計分析報表,為物流園區節點規劃選址、物流腹地拓展方向選擇、物流通道構建、物流發展目標制定等決策提供數據支撐。發展智慧在途管理服務,提高物流運輸管理服務水平。依托智慧物流體系發展車聯網,提供運輸調度、在途跟蹤服務,實現物流運輸流程智慧化。
(二)開展信息公開,提升信息服務水平。整合多方物流資源,提供物流信息公開服務,提高物流行業的信息服務水平。一是物流行業信息服務。提供物流市場動態、物流行業新聞、相關政策法規等行業相關信息的發布及查詢服務。二是交通信息服務。提供公路、鐵路、航空的貨站位置、通達城市、運輸班次等信息服務。三是物流企業信息服務。提供物流園區、物流配送中心等物流園區管理企業的信息查詢服務,以及物流運輸企業的從業資質、歷史運輸記錄等信息查詢服務。四是司機信息服務。提供運輸司機是否有網約車駕駛員證、歷史服務記錄等信息的查詢服務。五是車輛信息服務。提供運輸車輛是否具有網約車運輸證、近期的行駛路線等信息查詢服務。
(三)培育增值服務,延長物流服務鏈條。對接外部單位系統,構建增值服務業務板塊,提供物流配套服務。一是對接海關、交管局等單位系統,鏈接多方物流行業相關主體,增強客戶黏性。爭取黔江海關支持,對接海關系統,提供進出口貨物線上報關報檢、清關繳稅等服務。對接交管局管理系統,提供違章記錄查詢、違章繳費、運輸資質申報等服務。二是對接黔江吉之匯農貿電商平臺等電商平臺,提供電商服務,推動做大平臺流量,通過線上流量帶動盤活車輛、貨物等線下資源。
第四節 培育智慧國際物流,提高國際運輸服務質效
打造電子口岸通關平臺,提高通關效率。對接海關管理系統,打造電子口岸通關平臺,支持海關通過線上平臺接收進出口企業和貨代公司的報關申請,對貨物進行通關查驗。引導進出口企業和貨代公司通過電子口岸通關平臺傳遞報關資料,由海關對相關單據進行線上審核,提升“一站式”通關服務能力,促進貨物通關、報檢實現無紙化改革。實時反饋海關審核結果,開通貨物進出港查驗、提箱計劃、繳費等通關業務的提前咨詢預約服務,形成進出口貨物快速通關機制。
整合分析國際物流數據,提供對外貿易趨勢智能預測服務。一是整合分析進出口企業訂單時間、數量、訂貨方等數據信息,預測進出口企業貨物未來生產數量,預測未來行業、對外貿易市場的走向,為進出口企業開拓國際市場提供數據服務。二是整理貨代公司、進出口企業和運輸公司間的業務交換數據,提供未來業務增長量預測服務,支撐國際運輸企業智能化調控國際運輸路線、方式等。
第五節 創新平臺運營方式,推動平臺可持續發展
通過商業化運作訂單撮合服務、培育物流后市場、發展汽車金融業務,推動智慧物流體系形成多元化的收益模式,實現可持續發展。
——商業化運作訂單撮合服務。利用智慧物流體系,整合物流產業鏈上的供需資源,基于智能匹配算法,提供供需撮合服務,獲取訂單抽成收益。在平臺建設初期,為用戶免費開放訂單撮合服務。待平臺運作較為成熟、用戶規模達到一定規模后,對運輸公司、車主等用戶按成交價格收取適當比例的服務抽成費用。
——培育汽車后市場。依托智慧物流體系構建汽車后市場一站式服務功能板塊,通過合作燃油燃氣供應公司、區內現有汽車零售維修等汽車后市場服務企業,提供線上汽車后市場業務。主要提供汽車維修、汽車及零部件售賣、汽車保養、油氣服務、智能充電樁等汽車后市場業務,充分拓展收益途徑。
——發展物流金融。整合貨物運輸、裝卸搬運、物流倉儲、流通加工、配送和信息服務各個層面的市場需求,培育發展物流保險、物流貸款、融資租賃、擔保等物流金融業務。面向小型企業管理經營不規范、企業數量較多的特點,發展承保范圍較小、費用合理的標準化保險,以及貸款墊付等金融服務。面向經營規范且規模中等的物流企業,發展物流保險,以及物流融資租賃、貸款等金融產品。
第五篇 保障措施
第十七章 創新管理體制機制
第一節 成立物流工作推進領導小組
——成立黔江區物流工作領導小組。成立由區政府領導任組長、黔江區發展改革委、商務委、交通局、規劃自然資源局、經信委、檢驗檢疫局、海關等部門為組員的物流工作領導小組,設立“黔江區現代物流發展管理辦公室”作為常設辦事機構。二是發揮領導小組的統籌規劃的作用。由物流工作領導小組統一負責黔江區物流產業的發展,具體包括全區物流行業的管理、指導、協調、督查、對外合作等工作,確保物流產業創新發展規劃和重大建設項目落到實處。
第二節 建立跨系統跨條線工作機制
——建立黔江區物流業聯席會議制度。通過定期舉辦項目推進會的方式,協調各相關部門工作,加強統一指導和管理,統籌推進規劃實施、產業發展、項目建設等工作。二是建立與鐵路、交通、民航部門的定期協調機制。積極爭取黔江鐵路、交通、民航部門協同配合,及時解決物流項目建設運營中存在的問題,完善貨站、物流港、物流快速通道等基礎設施建設,加快構建黔江多式聯運物流運輸通道。三是建立政府與企業的及時溝通機制。通過網上政務服務平臺,加強政府與區內物流企業的溝通聯系,協助解決工商、稅務等業務辦理和扶持政策對接、資金申報的問題,使各項政策措施能夠更好地服務于企業。
第十八章 強化物流用地保障
第一節 加強用地供給
——加強物流用地統籌規劃與銜接。將物流園、物流倉儲分撥中心、物流港、貨站等建設用地納入黔江全區土地利用總體規劃和城市總體規劃中統籌考慮、合理安排,加強與各專項規劃和控制性詳細規劃的銜接,確保“多規合一”。二是優先保障物流項目建設用地指標。在安排年度用地計劃時,優先安排物流業重大項目新增建設用地指標。對區級以上重點物流項目及列入鼓勵類的物流重大項目的用地,在全區用地指標分配上予以傾斜。三是建立項目用地審批綠色通道。對黔江重大物流發展項目用地,納入行政審批“綠色通道”,簡化程序、縮短時限、聯審聯檢,提供一站式服務,做到“即來即辦、快審快批”,提高供地效率。
第二節 降低用地成本
——制定土地出讓金分期繳納政策。對一次性繳納土地出讓金有困難的企業,可以分期繳納,?首次繳納的比例可按全部出讓金的50%繳納。依法約定分期繳納?土地出讓金的期限,原則上不超過一年,特殊情況經政府批準,?可以約定在兩年之內全部繳清。二是落實國家對物流企業大宗商品倉儲設施用地的城鎮土地使用稅等相關優惠政策。對區內物流企業承租用于大宗商品倉儲設施的土地,減按所屬土地等級適用稅額標準的50%計征城鎮土地使用稅。三是給予物流業項目與工業項目同等的用地待遇。對納入物流發展規劃的物流園區、物流分撥中心、配送中心等物流項目用地以及為生產配套的倉儲物流項目用地,執行工業用地相關政策,免收其配套費,土地出讓金按工礦倉儲用地標準執行。
第三節 鼓勵集約用地
——規范物流產業空間規劃布局。按照重慶市地方規范標準,規范物流園區、物流項目的規劃設計、建設和服務,明確建設標準和要求,確保土地使用效率最大化。二是提高物流園區土地集約利用效率。優先支持公共物流園區建設,引導城區物流企業向園區集聚,促進物流項目集中布局,嚴格控制配套設施用地比例,避免物流設施的重復建設,提高物流倉儲用地投資強度和產出效益。三是鼓勵企業“零增地”技術改造。在符合規劃、不改變土地用途等規劃條件的前提下,積極支持利用工業企業舊廠房、倉庫等作為物流作業場地,不再增加土地價款。
第十九章 加大資金支持力度
第一節 加強財稅政策支持
——制定物流基礎設施建設財政扶持政策。對黔江區內符合條件的重點物流企業的運輸、倉儲、配送、信息設施和物流園區的基礎設施建設給予必要的資金扶持。二是制定物流重點項目的財政支持政策。對黔江區重點扶持的物流園區(中心)、公共物流信息服務平臺、多式聯運和物流新技術應用等項目,給予貸款貼息、財政補助等資金支持政策。三是制定物流企業落戶入駐財政獎勵政策。對在黔江區內新注冊5A級大型物流企業,按照企業注冊金額,分級給予落戶獎勵。四是切實落實國家支持物流業發展有關稅收優惠政策。對經認定的重點現代物流企業,稅務部門審查批準后,執行相應的規定,減輕物流企業稅收負擔。五是制定物流產業貢獻獎勵政策。對在黔江注冊的冷鏈物流、電商物流、供應鏈金融等企業,按其年度對黔江區的貢獻,給予獎勵扶持。
第二節 有效使用金融工具
——擴寬融資渠道。通過政府性投資對物流業重點領域予以支持,引導社會資本進入物流領域,采用產業基金投資、PPP 等方式建設重大物流項目,形成多元投融資環境。二是引導銀行業金融機構加大對物流企業的信貸支持。積極引導金融機構增加對物流業的貸款規模,提高對符合條件的重點物流企業的授信額度,發揮金融機構在扶持現代物流企業發展中的杠桿調節作用。三是搭建金融機構和物流企業合作交流平臺。由區發展改革委牽頭,區商務委、區交通局、正陽工業園區管委會、區金融辦、人行黔江中心支行、黔江銀保監分局等單位配合,搭建銀行、證券、保險、信托等金融機構和區內物流企業的合作交流平臺,促進供需有效對接,為物流企業提供便利實用的金融服務。四是鼓勵探索物流金融業務新模式。支持銀行加快推動適合物流企業特點的金融產品和服務方式創新,積極探索抵押或質押等多種貸款擔保方式,進一步提高對物流企業的金融服務水平。
第二十章 完善人才支持體制
——引進物流專業人才。積極組織物流企業開展校園招聘、社會招聘工作,到國內甚至國際上現代物流比較發達的地區,引進熟悉物流園區、物流企業管理的人才,為全區物流業發展提供智力支撐。二是推進政校企合作培養物流專業人才。積極主動與重慶市內高校建立合作關系,支持區內重點物流企業與高職院校開展定點委培合作,有針對性地培養物流業發展所急需的專業人才,形成互利共贏長效機制。三是組建專家咨詢委員會。聘請國際貿易、物流、企業管理、金融服務、法律服務等領域的知名專家和企業家,組建專家咨詢委員會,發揮參謀作用,為黔江政府決策層和園區管理部門提供產業發展咨詢和技術支持。
附錄1:重點項目列表
單位:萬元
|
序號 |
“5”大重點戰略 |
具體項目 |
主要內容 |
責任單位 |
項目性質 |
建設年限 |
總投資 |
投資性質 |
“十四五”期間擬投資 |
備注 |
|
合計 |
15個 |
- |
662000 |
- |
163000 |
|||||
|
1 |
構建智慧物流體系 |
渝東南智慧商貿物流園(渝東南公路物流中心) |
共規劃用地約1030 畝(包括后期可拓展用地),其中一期規劃用地約620畝,二期規劃用地約375畝,預留拓展用地約35畝。主要建設區域性快遞物流分撥中心、倉儲配送區、信息服務中心、物流商務區、配套服務區、車源及零擔快運中心、城鄉高效配送、生活物資供應鏈等。打造智能供應鏈服務平臺,提供商品交易、融資結算、物流配送、進出口代理等供應鏈服務。 |
區商務委、區交通局、區規劃自然資源局、區發展改革委、區城投集團、區經濟信息委(大數據發展局) |
新建 |
2022—2035 |
180000 |
政府+社會投資 |
50000 |
|
|
2 |
完善物流通道體系 完善物流通道體系 完善物流通道體系 |
渝東南鐵路物流中心 |
占地約480畝。建設6 條貨物線,完善倉儲、物流等設施。建設進出口商品分揀中心、貨物貨場等。規劃建設鐵路、公路集裝箱服務中心站,發展集裝箱多式聯運。 |
區交通局、區商務委、區規劃自然資源局、正陽工業園區管委會 |
續建 |
2022-2035 |
50000 |
政府投資 |
10000 |
|
|
3 |
渝東南航空物流中心 |
項目首啟區建設用地總面積 520 畝,其中:倉儲物流組團 415畝,保稅功能組團48畝,預留綠地57畝。其中倉儲用房:主要用于產品倉儲保存,總建筑面積168000平方米。加工配送用房:主要用于產品的包裝、加工和配送,總建筑面積42000平方米。運輸裝卸用房:用于產品裝卸運輸,涉及部分室外場地,建筑總面積126000平方米。公共設施用房:包括員工食堂、公共衛生間、配電室等公共設施用房,總建筑面積42000平方米。辦公用房:用于企業管理、辦公等功能用房,總建筑面積42000平方米。建設倉儲用房、加工配送用房、運輸裝卸用房、公共設施用房、辦公用房等。 |
區商務委、區交通局、區財政局、區發展改革委、區規劃自然資源局、武陵山機場公司 |
新建 |
2024-2035 |
80000 |
政府投資 |
|||
|
4 |
黔江武陵山機場查驗設施及跑道延長項目 |
總建筑面積約14000平方米。建設辦公服務區、保稅功能區、貨物作業區、查驗監管區、貨場換裝作業區等。2400米跑道延長至2800米。 |
武陵山機場公司、區交通局 |
改擴建 |
2022-2035 |
100000 |
政府投資 |
50000 |
||
|
5 |
鐵路貨運專用線 |
推進建設1-2條至正陽物流園、舟白航空物流中心等重要物流節點的鐵路專用線。 |
區交通局、區商務委、區規劃自然資源局 |
新建 |
2022-2035 |
100000 |
政府+社會投資 |
30000 |
||
|
6 |
培育現代物流業態 |
冷鏈物流設施建設 |
建設1萬噸氣調庫、2 萬噸低溫冷凍庫、2 萬噸高溫冷藏庫,以及 3 萬平方米的大型農產品分選中心。 |
區商務委、正陽工業園區管委會、區發展改革委、區規劃自然資源局 |
改擴建 |
2022-2030 |
5000 |
社會投資 |
1000 |
|
|
7 |
智慧農產品批發市場建設 |
建設3萬平方米的大型農產品批發中心和農產品物流分撥中心,集農產品交易、共同配送功能為一體農產品批發市場。 |
區商務委、正陽工業園區管委會 |
改擴建 |
2022-2030 |
5000 |
社會投資 |
1000 |
||
|
8 |
打造對外開放門戶 打造對外開放門戶 |
鐵路口岸基礎設施完善工程 |
建成口岸作業區,申報臨時開放口岸。將鐵路口岸與三大物流園區、各交通樞紐相互聯通,實現鐵、空、公多式聯運。 |
區交通局、區商務委、黔江海關、區發展改革委 |
新建 |
2022-2035 |
10000 |
政府+社會投資 |
1000 |
|
|
9 |
B型保稅物流中心 |
占地約0.2平方公里,建筑面積約10萬平方米,建設保稅物流中心(B型),完善海關監管作業場所、隔離設施設備、工業用地場地、標準化廠房、保稅倉庫等基礎設施。 |
區商務委、黔江海關配合 |
新建 |
2025-2035 |
60000 |
政府+社會投資 |
|||
|
10 |
“一帶一路”進出口商品集散中心 |
項目分三期建設,一期建設歐亞一帶一路進出口貿易集散中心;二期建設吉緹一帶一路國際茶產業園及分揀包裝中心;三期利用一帶一路集團有限公司進出口優勢盤活三清方品牌。 |
區招商投資局、區商務委、區經濟信息委、區國資委、區交通局、正陽工業園區管委會、黔江海關 |
新建 |
2022-2035 |
50000 |
政府+社會投資 |
2000 |
||
|
11 |
引領區域物流創新 引領區域物流創新 |
生豬期貨交割中心 |
打造生豬期貨交割中心,建設標準倉單最大量達1000噸以上的生豬期貨交割庫,爭取與市內大型交運企業合作發展生豬期貨。 |
區金融辦、區農業農村委、區發展改革委、區商務委 |
新建 |
2022-2025 |
1000 |
社會投資 |
1000 |
|
|
12 |
絲綢期貨交割中心 |
打造絲綢期貨交割中心,力爭建成為成渝地區繭絲戰略儲備庫和中國西部繭絲綢集散交易中心。 |
區金融辦、區林業局、區發展改革委、區商務委 |
新建 |
2022-2025 |
1000 |
社會投資 |
1000 |
||
|
13 |
渝東南快遞集散中心 |
推動國內大型快遞物流企業,打造立足黔江、服務渝東南、輻射武陵山區的區域快遞分撥中心。 |
黔江郵政管理局、區商務委、區規劃自然資源局 |
新建 |
2022-2025 |
10000 |
社會投資 |
10000 |
||
|
14 |
智能化郵件處理中心 |
把握貨源產品日趨“多品種、小批量、高時效、多批次”的特點,打造智能化、自動化作業場地,保障郵件處理效率。 |
黔江郵政管理局、區商務委、區交通局 |
新建 |
2022-2025 |
5000 |
政府+社會投資 |
5000 |
||
|
15 |
三級物流配送網絡建設工程 |
推進建設“區縣級分撥中心—鄉鎮級物流服務站—村級物流網點”三級物流配送網,提高農村物流服務覆蓋率。以黔江為中心打造渝東南農產品加工集散中心,在全國范圍內布局多個產地倉,鼓勵企業在武陵山內設立多個農產品集貨點。 |
黔江郵政管理局、區商務委、區交通局 |
新建 |
2022-2035 |
5000 |
政府+社會投資 |
1000 |
||
附錄2:年度項目計劃表
|
序號 |
項目 名稱 |
2022年 |
2023年 |
2024年 |
2025年 |
2026年-2035年 |
主管部門 |
|
1 |
渝東南智慧商貿物流園 |
啟動一期工程建設。 |
持續推進一期工程建設,引進智能供應鏈服務平臺企業,啟動建設智能供應鏈服務平臺。 |
完成一期工程建設,建成智能供應鏈服務平臺。 |
一期工程實現穩定化運營,啟動二期工程建設。 |
推動二期、三期工程全面建成投用。 |
區商務委、區交通局、區規劃自然資源局、區發展改革委、區城投集團、區經濟信息委(大數據發展局) |
|
2 |
渝東南鐵路物流中心 |
開展項目前期論證與方案規劃。 |
建成1條貨物線,完成投資5000萬。 |
啟動建設進出口商品分揀中心、貨物貨場等。 |
啟動完善倉儲、物流等基礎設施。 |
完成鐵路物流中心建設。 |
區交通局、區商務委、區規劃自然資源局、正陽工業園區管委會 |
|
3 |
渝東南航空物流中心 |
開展項目前期論證與方案規劃。 |
啟動建設打造首啟區520畝。 |
完成35%的建設工程。 |
建設倉儲用房、加工配送用房、運輸裝卸用房、公共設施用房、辦公用房等,建成渝東南航空物流中心。 |
區商務委、區交通局、區財政局、區發展改革委、區規劃自然資源局、武陵山機場公司 | |
|
4 |
黔江武陵山機場查驗設施及跑道延長項目 |
開展項目前期論證與方案規劃。 |
啟動機場跑道延長工程。 |
啟動建設機場查驗場地。 |
完成機場跑道延長工程。 |
建成貨物作業區、查驗監管區、航空貨場換裝作業區等功能區。爭取完成一次武陵山航空口岸臨時開放。 |
武陵山機場公司、區交通局 |
|
5 |
鐵路貨運專用線 |
開展專用線的可行性分析論證。 |
根據可行性分析論證結果,向鐵路局申請建設鐵路貨運專用線。 |
成功啟動建設1條鐵路貨運專用線。 |
持續推進。 |
力爭推進建設第2條鐵路貨運專用線。 |
區交通局、區商務委、區規劃自然資源局 |
|
6 |
冷鏈物流設施建設 |
開展項目前期論證與方案規劃。 |
啟動建設1萬噸氣調庫、2 萬噸低溫冷凍庫、2 萬噸高溫冷藏庫。 |
全面完成冷鏈物流設施建設。 |
區商務委、正陽工業園區管委會、區發展改革委、區規劃自然資源局 | ||
|
7 |
智慧農產品批發市場建設 |
開展項目前期論證與方案規劃。 |
啟動建設集農產品交易、共同配送功能為一體的農產品批發市場。 |
推動農產品批發市場建成投用。 |
區商務委、正陽工業園區管委會 | ||
|
8 |
鐵路口岸基礎設施完善工程 |
啟動建設打造口岸作業區,推動申報臨時開放口岸。 |
推動建立鐵路口岸與三大物流園區、各交通樞紐的快速聯通線,發展鐵、空、公多式聯運。 |
全面建成鐵路口岸。 |
區交通局、區商務委、黔江海關、區發展改革委 | ||
|
9 |
B型保稅物流中心 |
完成規劃方案設計及編制、可行性研究報告編制等準備工作。 |
建成B型保稅物流中心。穩定運營后,探索將其升級為綜保區。 |
區商務委,黔江海關配合 | |||
|
10 |
“一帶一路”進出口商品集散中心 |
開展項目前期論證與方案規劃。 |
啟動建設歐亞一帶一路進出口貿易集散中心。 |
推動一期工程建成投用。 |
完成二期、三期工程建設。 |
區招商局、區商務委、區經信委、區國資委、區交通局、正陽工業園區管委會,黔江海關配合 | |
|
11 |
生豬期貨交割中心 |
對接市內大型交通運輸集團,推動生豬期貨企業與交通運輸企業合作發展生豬期貨。 |
爭取到2025年末,生豬期貨交割庫實現建成投用,與交通運輸企業的合作取得初步成效。 |
區金融辦、區農業農村委、區發展改革委、區商務委 | |||
|
12 |
絲綢期貨交割中心 |
對接南充市絲綢管理部門及相關企業,爭取聯合建立成渝蠶桑絲綢要素市場。 |
對接重慶市內大型紡織企業和國內商品交易所,爭取實現合作。 |
爭取到2025年末,全面建成絲綢期貨交割中心基礎設施,與市內大型紡織企業、國內商品交易所的合作取得初步成效。 |
區金融辦、區林業局、區發展改革委、區商務委 | ||
|
13 |
渝東南快遞集散中心 |
成功招商引進1家大型快遞企業,完成渝東南快遞集散中心的選址及規劃。 |
啟動渝東南快遞集散中心的硬件基礎設施建設。 |
建成投用渝東南快遞集散中心。 |
黔江郵政管理局、區商務委、區規劃自然資源局 | ||
|
14 |
智能郵件處理中心 |
完成智能郵件處理中心的選址及規劃。 |
啟動建設智能郵件處理中心。 |
推動智能化郵件處理中心建成投用。 |
黔江郵政管理局、區商務委、區交通局 | ||
|
15 |
三級物流配送網絡建設工程 |
啟動建設三級物流配送網,啟動打造農產品加工集散中心。 |
鼓勵企業在武陵山區域設立多個農產品集貨點,在貴州等農產品豐富地區建立產地倉。 |
建成三級物流網絡,農村物流服務覆蓋率得到顯著提升,力爭建成“一心多倉多點”農貿物流服務體系。 |
黔江郵政管理局、區商務委、區交通局、正陽工業園區管委會 |
附錄3:名詞解釋
大物流:是指企業的自有物流(車隊、倉庫、人員等)和第三方物流企業的配送信息與資源的共享,以實現更大限度地利用社會各方面的資源,減少物流總支出、降低運營成本。“大物流”形成后,企業可以根據需要選擇購買第三方外包物流服務,實現企業自有物流與第三方物流的有機合理配置,較大力度地解決物流基礎設施重復建設、成本過高、管理混亂等物流發展難題。
商貿物流:商貿物流是指與批發、零售、住宿、餐飲、居民服務等商貿服務業及進出口貿易相關的物流服務活動。
智慧物流:是指通過智能軟硬件、物聯網、大數據等智慧化技術手段,實現物流各環節精細化、動態化、可視化管理,提高物流行業的智能化分析決策和自動化操作執行能力。智慧物流能夠推動信息流與物質流快速、高效、通暢地運轉,帶動降低社會成本,提高生產效率,整合社會資源。
供應鏈物流:供應鏈物流是指“以物流活動為核心,協調供應領域的生產和進貨計劃、銷售領域的客戶服務和訂貨處理業務、財務領域的庫存控制等活動”的物流發展模式。
甩掛運輸:是指汽車按預定的計劃,在各裝卸作業點甩下掛車,并掛上新的指定的掛車繼續運行的一種組織方式。可使載貨汽車(或牽引車)的停歇時間縮短到最低限度,從而可最大限度地利用牽引能力,提高運輸效能。
多式聯運:是指由兩種及以上的交通工具相互銜接、轉運來共同完成貨物運輸的運輸過程。通常以集裝箱為運輸單元,將不同的運輸方式有機地組合在一起,構成連續的、綜合性的一體化貨物運輸。
干線物流:是指運輸網中起骨干作用的物流運輸。按分布的區域范圍劃分,一般跨越省、自治區、直轄市的運輸線所完成的客貨運輸為干線運輸,省、自治區、直轄市范圍內的運輸線上的客貨運輸為支線運輸。
口岸:口岸是指經國家批準對外開放,供中外籍人員、貨物、交通工具和國際包裹郵件出入國(關)境的港口、機場、邊境鐵(公)路車站、通道,以及經國家批準可以與境外開展直達運輸的內陸鐵(公)路車站等。
附錄4:保稅物流中心(B型)申報條件及流程

附錄5:綜合保稅區申報條件及流程
